簡介
無功功率補償裝置這種功率在電網中會造成電壓降落(感性電抗時)或電壓升高(容性電抗時)和焦耳(電阻發熱)損失,卻不能做出有效的功。因而需要對無功功率進行補償。合理配置無功補償(包括在什麼地點、用多大容量和採用何種型式)是電力系統規劃和設計工作中一項重要內容。在運行中,合理使用無功補償容量,控制無功功率的流動是電力系統調度的主要工作之一。
產生
無功功率的產生和影響:在交流電力系統中,發電機在發有功功率的同時也發無功功率,它是主要的無功功率電源;運行中的輸電線路,由於線間和線對地間的電容效應也產生部分無功功率,稱為線路的充電功率,它和電壓的高低、線路的長短以及線路的結構等因素有關。電能的用戶(負荷)在需要有功功率(P)的同時還需要無功功率(Q),其大小和負荷的功率因數有關;有功功率和無功功率在電力系統的輸電線路和變壓器中流動會產生有功功率損耗(ΔP)和無功功率損耗(ΔQ),也會產生電壓降落(ΔU)。它們之間有如下關係:
△U=(ΡR+QX)/U
式中P、Q分別為流入輸電線(或變壓器)的有功功率和無功功率,U是輸電線(或變壓器)與P、Q同一點測得的電壓,R、X則分別是輸電線(或變壓器)的電阻和電抗。
由此可見,無功功率在輸電線、變壓器中的流動會增加有功功率損耗和無功功率損耗以及電壓降落;由於變壓器、高壓架空線路中電抗值遠遠大於電阻值,所以無功功率的損耗比有功功率的損耗大,並且引起電壓降落的主要因素是無功功率的流動。
一般情況下,電力系統中發電機所發的無功功率和輸電線的充電功率不足以滿足負荷的無功需求和系統中無功的損耗,並且為了減少有功損失和電壓降落,不希望大量的無功功率在網路中流動,所以在負荷中心需要加裝無功功率電源,以實現無功功率的就地供應、分區平衡的原則。
作用
無功補償可以收到下列的效益:①提高用戶的功率因數,從而提高電工設備的利用率
②減少電力網路的有功損耗
③合理地控制電力系統的無功功率流動,從而提高電力系統的電壓水平,改善電能質量,提高了電力系統的抗干擾能力
④在動態的無功補償裝置上,配置適當的調節器,可以改善電力系統的動態性能,提高輸電線的輸送能力和穩定性
⑤裝設靜止無功補償器(SVS)還能改善電網的電壓波形,減小諧波分量和解決負序電流問題。對電容器、電纜、電機、變壓器等,還能避免高次諧波引起的附加電能損失和局部過熱。
裝置
無功功率補償①並聯電容器組是一種靜態的無功補償裝置。用它進行的補償稱為並聯電容補償。
②同步調相機。
③靜止無功補償器。
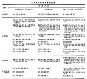
後兩者屬於動態的無功補償裝置。3種無功補償裝置的性能比較見表。
另外,在遠方水電站和坑口火電廠等的出線母線上,長距離輸電線的兩側線路上,以及長距離輸電線的開關站等地方接有並聯電抗器,也是一種無功補償裝置。用其進行的補償稱為並聯電抗補償。遠方電站出口母線上的並聯電抗器主要是吸收發電機所發的無功功率,以使發電機能運行在合理的功率因數下而又避免無功的長距離輸送。長距輸電級上配置的並聯電抗器,主要是吸收線路空載和輕載時的充電功率,使沿線電壓分布合理並降低工頻穩態和暫態過電壓。智慧型電容器集成智慧型控制模組、快速投切開關和電容器保護,設計結構精巧,可以靈活配置以滿足用戶對無功補償的需求。智慧型電容器構成的無功補償系統與常規電容器產品構成的無功補償系統比較見下表。
| 常規電容器構成無功補償系統 | 智慧型電容器構成無功補償系統 | |
| 無功補償裝置 | 常規電容器、熔斷器、複合開關或機械式接觸器、熱繼電器、智慧型控制器 | 智慧型電容器(1台獨立使用或多台在線上使用) |
| 控制方式 | 自動控制或手動控制 | 自動控制或手動控制,實現過零投切(自動控制無需配置控制器) |
| 參數測量 | 測量電壓、電流、無功功率、功率因數 | 測量電壓、電流、無功功率、功率因數、各台電容器三相電流、電容器體內溫度 |
| 狀態監視 | 電容器投切狀態、過欠補狀態、過欠壓狀態 | 電容器投切狀態、過欠補狀態、過欠壓狀態、保護動作類型、自診斷故障類型 |
| 保護類型 | 電流速切、過流保護、過壓保護、欠壓保護 | 電流速切、過流保護、過壓保護、欠壓保護、電容器過溫保護、斷相保護、三相不平衡保護 |
| 人機對話 | 數碼管與按鍵 | 顯示界面與按鍵、信息內容豐富 |
| 安裝使用 | 元件總類多,數量多,結構複雜 | 產品結構簡潔,安裝接線簡單方便 |
| 系統組成及擴展 | 產品整體性設計、一次性投資。產品成形後的補償容量調整困難。 | 產品為模組化設計,補償容量擴展方便,可實現分期投資。 |
| 外形及重量 | 體積龐大、重量非常大 | 結構精巧、重量輕。 可以直接安裝在配電櫃內。 |
控制器
無功功率補償控制器有三種採樣方式,功率因數型、無功功率型、無功電流型。選擇那一種物理控制方式實際上就是對無功功率補償控制器的選擇。控制器是無功補償裝置的指揮系統,採樣、運算、發出投切信號,參數設定、測量、元件保護等功能均由補償控制器完成。十幾年來經歷了由分立元件--集成線路--單片機--DSP晶片一個快速發展的過程,其功能也愈加完善。就國內的總體狀況,由於市場的需求量很大,生產廠家也愈來愈多,其性能及內在質量差異很大,很多產品名不符實,在選用時需認真對待。在選用時需要注意的另一個問題就是國內生產的控制器其名稱均為"XXX無功功率補償控制器",名稱里出現的"無功功率"的含義不是這台控制器的採樣物理量。採樣物理量取決於產品的型號,而不是產品的名稱。
功率因數型
無功功率補償*“延時”整定,投切的延時時間,應在10s-120s範圍內調節"靈敏度"整定,電流靈敏度,不大於0-2A。
*投入及切除門限整定,其功率因數應能在0.85(滯後)-0.95(超前)範圍內整定。
*過壓保護設量
*顯示設定、循環投切等功能
這種採樣方式在運行中既要保證線路系統穩定、無振盪現象出現,又要兼顧補償效果,這是一對矛盾,只能在現場視具體情況將參數整定在較好的狀態下工作。即使調整的較好,也無法禰補這種方式本身的缺陷,尤其是線上路重負荷時。舉例說明:設定投入門限;cosΦ=0.95(滯後)此時線路重載荷,即使此時的無功損耗已很大,再投電容器組也不會出現過補償,但cosΦ只要不小於0.95,控制器就不會再有補償指令,也就不會有電容器組投入,所以這種控制方式建議不做為推薦的方式。
無功功率型
無功功率(無功電流)型的控制器較完善的解決了功率因數型的缺陷。一個設計良好的無功型控制器是智慧型化的,有很強的適應能力,能兼顧線路的穩定性及檢測及補償效果,並能對補償裝置進行完善的保護及檢測,這類控制器一般都具有以下功能:
*四象限操作、自動、手動切換、自識別各路電容器組的功率、根據負載自動調節切換時間、諧波過壓報警及保護、線路諧振報警、過電壓保護、線路低電流報警、電壓、電流畸變率測量、顯示電容器功率、顯示cosΦ、U、I、S、P、Q及F。
由以上功能就可以看出其控制功能的完備,由於是無功型的控制器,也就將補償裝置的效果發揮得淋漓盡致。如線路在重負荷時,那怕cosΦ已達到0.99(滯後),只要再投一組電容器不發生過補,也還會再投入一組電容器,使補償效果達到最佳的狀態。採用DSP晶片的控制器,運算速度大幅度提高,使得富里葉變換得到實現。當然,不是所有的無功型控制器都有這么完備的功能。國內的產品相對於國外的產品還存在一定的差距。
動態補償型
對於這種控制器要求就更高了,一般是與觸發脈衝形成電路一併考慮的,要求控制器抗干擾能力強,運算速度快,更重要的是有很好的完成動態補償功能。由於這類控制器也都基於無功型,所以它具備靜態無功型的特點。
目前,國內用於動態補償的控制器,與國外同類產品相比有較大的差距,一是在動態回響時間上較慢,動態回響時間重複性不好;二是補償功率不能一步到位,衝擊電流過大,系統特性容易漂移,維護成本高、造成設備整體投資費用高。另外,相應的國家標準也尚未見到,這方面落後於發展。

