潤滑標準 定義
潤滑標準是點檢員或潤滑工程師對線上生產設備(系統)進行潤滑標準作業的指導書。潤滑標準是設備潤滑工作和點檢員(潤滑工程師)標準化作業的依據之一,是潤滑五步管理法的基礎檔案,是設備維修標準體系的重要內容,與點檢標準、維修作業標準、維修技術標準共同構成點檢定修制的四大標準
編寫依據
潤滑標準有各部門根據(維修技術標準,通用和專用版)的技術要求和本部門設備作業要求,歷史的經驗積累、已有的點檢管理或故障、功能、精度、檢修實績等內容組織制定
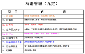
潤滑九定(潤滑標準的主要內容)
潤滑標準規定潤滑作業的基本事項,包括:周期、部位、方法、種類及牌號分工、潤滑方式、給油脂點數、給油脂量等
(1)定周期:給油脂或更換、化驗油脂的周期
(2)定部位:摩擦副,相對運動的工作面,滑動或轉動的接觸面
(3)定方法:補充有、更換油、化驗油。
(4)定種類幾牌號:如稀油、乾油及具體牌號或相應的油脂代號,以便於油脂消耗量的統計
(5)定分工:即有誰實施,如操作、點檢、檢修、檢測或其他
(6)定潤滑方式:分為自動或手動兩大類
(7)定給油脂點數:給油部位涉及的家有空或油嘴等
(8)定給油脂量:每個給油點加油的具體數量或單位時間內的給油量或取樣量
(9)定規程:規章制度、流程
潤滑方式的種類(12種)
潤滑方式根據設備結構、使用情況以及設備的先進程度,分為一下12種
(1)集中循環給油
(2)集中自動給脂
(3)集中手動泵給脂
(4)油脂封入潤滑
(5)油脂噴霧潤滑
(6)油槍給脂
(7)油杯給脂
(8)手工給脂潤滑
(9)手工給油潤滑
(10)油浴潤滑
(11)油霧潤滑
(12)滴油潤滑
油品品質化驗(檢查)周期
潤滑裝置名稱 使用條件 周期(月)
軸承循環給油裝置:惡劣3、良好6
齒輪循環給油裝置:惡劣3、良好6
油浴式給油裝置:惡劣 3、良好6
潤滑工作分工
為了把潤滑的責任落實到人,要根據實際情況按照執行人員的素質、技能、給油的難度以及可能實施的條件,對設備給油進行明確的最合理的分工。
(1)人工和手動加油設備有操作工完成
(2)操作工無法完成加油的,如:遠距離或高距離有點檢員或點檢員委託給檢修人員進行
(3)自動加油或一次性加油的有點檢員檢查,併到時委託檢修人員按計畫定期補充或更換,給油脂泄漏後的補油有點檢員會同有關人員及時處理
注意要點
給油脂標準的編寫、審批分工
有點檢員編寫,作業區工程師審查指導,作業長審批,根據技術進步和情況變化修訂完善,五年內必須重新改版。
