定義
汽車金融公司是指經中國銀行業監督管理委員會批准設立的,為中國境內的汽車購買者及消費者提供金融服務的非銀行金融機構。而通用汽車金融公司貸款就是其中較有代表性之一。
汽車金融業務
目前個人汽車消費貸款方式有銀行、汽車金融公司、整車廠財務公司和信用卡購車分期四種。
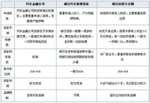
1、銀行汽車貸款
手續:需要提供戶口本、房產證等資料,通常還需以房屋做抵押,並找擔保公司擔保,繳納保證金及手續費。
首付:一般首付款為車價的30%,貸款年限一般為3年,需繳納車價10%左右的保證金及相關手續費。
利率:銀行的車貸利率是依照銀行利率確定。
2、汽車金融公司
手續:不需貸款購車者提供任何擔保,只要有固定職業和居所、穩定的收入及還款能力,個人信用良好即可。
首付:首付比例低,貸款時間長。首付最低為車價的20%,最長年限為5年,不用繳納抵押費。
利率:汽車金融公司的利息率通常要比銀行高一些。
公司:上汽通用汽車金融,大眾金融東風汽車金融賓士金融福特金融豐田金融
3、整車廠財務公司
手續:需提供所購車輛抵押擔保。申請人應有穩定的職業、居所和還款來源,良好的信用記錄等。
首付:首付最低為車價的20%,最長年限為5年。
利率:利息率通常要比銀行略高、比汽車金融公司略低。
公司:上汽財務公司、一汽財務公司、廣汽匯理等
4、信用卡購車分期
信用卡分期購車是銀行機構推出的一種信用卡分期業務。持卡人可申請的信用額度為2萬-20萬;分期有12個月,24個月,36個月三類;信用分期購車不存在貸款利率,銀行只收取手續費,不同分期的手續費率各有不同。
背景
伴隨消費者收入的提高和鼓勵汽車消費的相關政策出台,家用汽車正以超常規的速度進入大眾家庭。與之相伴的是,購車貸款產品也不斷推陳出新。就目前汽車貸款情況來看,在銀行所提供的消費貸款產品中都可以提供購車貸款的服務,但汽車消費貸款所占據的市場份額始終不高。原因就在於汽車貸款的風險較高,不良貸款的比例遠高於房貸業務。同時,汽車貸款相對標的金額低,銀行需要投入的貸前、貸後成本卻很高,這也使得很多商業銀行對此業務不感興趣,而如通用汽車金融公司貸款這種較為優惠和方便的金融公司的出現,正好滿足了市場的需要,一般來說,金融公司貸款形式相對比較靈活,針對性強,金融公司所提供的貸款利率一般視汽車貸款的年限有所不同,還會根據購車人的首付比例的情況,對利率進行一定的浮動。當然,通常的規律是:貸款期限越短、首付越高,貸款利率就越低。
國內汽車金融公司
在海外,通過汽車金融公司貸款購車是最為普遍的汽車貸款方式。現在國內也有多家汽車金融公司可以提供購車貸款服務。而目前中國市場上主要的汽車金融公司有上汽通用、創富、大眾、福特、豐田、戴克和北京現代等公司,各公司所提供的金融產品既有相同又各有特色,分別適用於不同的車型。通常情況下,這種公司具有門檻低、首付比例低,貸款時間長,審批靈活,速度快等特點,可以說汽車金融公司貸款逐漸成為許多消費者選擇購車貸款的主要渠道之一。
通用汽車金融公司
而在這些金融公司中,上汽通用汽車金融成立最早,總部位於中國上海,是經中國銀監會批准成立的全國第一家汽車金融公司。公司目前註冊資本為15億元人民幣,分別由上汽集團財務有限公司、美國通用汽車金融公司(現更名為Ally Financial Inc.)和上海通用汽車有限公司三方出資。目前,通用汽車金融公司貸款已向全國近百萬汽車消費者提供了全方位的汽車金融服務,業務覆蓋全國逾300個城市的1800多家4S汽車經銷商。相對來說,其它包括大眾、北京現代利息等金融公司覆蓋的服務範圍要小的多。

