Chengdu Puchuan Biomaterials Corporation
公司簡介
成都普川生物醫用材料股份有限公司是五糧液普什集團與四川大學國家生物醫學材料技術研究中心於2009年10月共同出資組建,集生物醫學材料、醫用植入體、組織工程、控釋系統及先進制造工藝技術的研發、生產、銷售和推廣於一體的高科技股份制企業。公司註冊資金5000萬元,位於四川省成都市高新西區,占地42畝,擁有研發和生產用房1萬8千平米,以及成套高端生產、研發和檢驗設備。
公司擁有一支以院士為首席科學家的高素質生物醫學材料研發團隊,技術依託方國家生物醫學材料工程技術研究中心是國家科技部2000年批准組建的我國第一個開放性國家級生物醫學材料的研究開發機構,技術力量雄厚。
公司以先進生物材料、醫用植入器械產品和技術為主導,努力不斷以先進的科技成果回饋社會,以優質產品服務社會,現有產品技術已獲國家自然科學二等獎、國家科技進步二等獎及部省級科技獎等多項。國家發改委批准的生物醫學工程高技術產業化專項“生物活性塗層及植入體產業化專項工程”在公司實施建設。產學研一體化的結構為公司的可持續發展提供了堅實保障。
公司計畫投資2.6億元,努力以前瞻視角吸引和孵化優秀項目,建設面向全世界、服務全行業的現代化的生物醫用材料產業鏈,開拓國內外生物醫用材料的新市場,建立覆蓋全國、輻射海外的市場行銷和技術推廣服務網路,以高新技術為人類的健康事業做出貢獻。
團隊介紹
首席科學家:張興棟院士
中國工程院院士
國家級有突出貢獻的專家
國際“生物材料科學與工程FELLOW”(FBSE)
國家生物醫學材料工程研究中心、四川大學生物材料工程研究中心名譽主任、博士生導師、院士
西南交通大學名譽教授
第9次世界生物材料大會主席
國際生物陶瓷學會主席
日本國家材料研究所生物材料中心高級研究顧問
中國生物材料委員會主席
國際生物材料科學與工程學會聯合會國際委員會委員
中國複合材料學會理事
印度生物材料與人工器官學會終身會員,美、歐生物材料學會會員
地址:成都市高新西區西芯大道26號
產品與服務
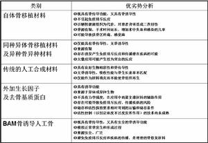
1.骨誘導人工骨(BAM)
BAM骨誘導人工骨(OICPC)是全國唯一個填充和誘導雙重功能的新一代骨修復材料 BAMOICPC,是國際著名生物材料專家、國家生物醫學材料工程技術研究中心主任張興棟教授在其建立的我國原創性生物材料骨誘導理論的基礎上研究開發的新一代人工骨,是國家自然科學基金重大項目、國家重點基礎研究規劃項目(973)資助下取得的套用研究成果。 BAM骨誘導人工骨(OICPC)是近於自然骨結構和無機組成的人工合成材料,具有優良的生物的相容性和骨傳導性。BAM骨誘導人工骨(OICPC)可直接誘導長入孔隙內的間充質細胞向骨母細胞、成骨細胞分化並進一步成骨,具有優良的骨誘導性,且無細胞的無限增殖。 BAM骨誘導人工骨(OICPC)不外加骨生長因子和活性細胞,無感染傳播源,避免了大量使用昂貴的外源性生長因子及其導致的免疫排斥反應。 BAM骨誘導人工骨(OICPC)為外傷、病變及先天畸形等導致的骨缺損的修復和重建提供了又一選擇。OICPC的骨誘導機制OICPC類似自然骨的特定化學組成與三維多孔結構易於吸附內源性骨生長因子,進而誘使長入其內的間充質細胞向OICPC趨化、遷移OICPC孔壁局域處內源性生長因子濃度達到骨誘導發生所需的閾值時,間充質細胞便向骨母細胞、成骨細胞分化,並進一步成骨。

2、2005年1月獲得國家教育部自然與科學一等獎。
3、我國也因此成功獲得第十九屆國際生物陶瓷大會的舉辦權。
4、被列為國家重點基礎研究發展規劃項目(G1999064700)。
5、被列為國家自然科學基金重大項目(59493200)。
6、被列為國家生物醫學材料工程技術研究中心研發項目(9559908)。
2.羥基磷灰石粉料
3.羥基磷灰石生物陶瓷
4.磷酸鈣塗層人工髖關節
5.鈦基牙種植體
