簡介
差分電路是具有“對共模信號抑制,對差模信號放大”特徵的電路。
一、基本概念
a.三極體有一個溫度特性,溫度升高的時候,集電極電流會上升.反之下降.
b.如果兩個三極體的特性十分接近(配對),那溫度變化的時候,這兩個管子的集電極電流變化也會基本相同.
二、目標:消除溫度影響
為了消除溫度對電路的影響,可以設計一個特殊的電路來消除。
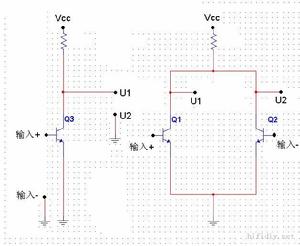
差分電路左圖是沒有差分的,當溫度升高的時候,集電極電流將上升.流過集電極電阻的電流也升高.這樣一來
集電極電阻兩端的電壓也會升高,Vcc不變從,而導致集電極電壓下降.U1下降了.假設下降了v.
結果總的輸出為:U1-U2-v. U2是接地的等於零. 所以輸出為:U1-v.由於受溫度升高的的影響,
輸出下降了v.影響到了放大器的性能.
右圖是帶差分的.溫度升高的時候,同樣U1會下降,但同時U2也下降了.假設U1受溫度影響下降了v1.
U2受溫度影響下降了v2,結果總的輸出為(U1-v1)-(U2-v2)。
如果可以保證兩個差分管的性能基本一致(配對的一個方面),那v1和v2應該相同.也就是v1=v2.
再看總的輸(U1-v1)-(U2-v2)=U1-v1-U2+v2=U1-U2+v2-v1,因為v2=v1.所以輸出為U1-U2.
結果,由於受溫度影響而產生的電壓變化v1.v2被消除了。差分電路是具有這樣一種功能的電路。該電路的輸入端是兩個信號的輸入,這兩個信號的差值,為電路有效輸入信號,電路的輸出是對這兩個輸入信號之差的放大。構想這樣一種情景,如果存在干擾信號,會對兩個輸入信號產生相同的干擾,通過二者之差,干擾信號的有效輸入為零,這就達到了抗共模干擾的目的。
基本內容
差分電路是具有這樣一種功能的電路。該電路的輸入端是兩個信號的輸入,這兩個信號的差值,為電路有效輸入信號,電路的輸出是對這兩個輸入信號之差的放大。構想這樣一種情景,如果存在干擾信號,會對兩個輸入信號產生相同的干擾,通過二者之差,干擾信號的有效輸入為零,這就達到了抗共模干擾的目的。
一種單電晶體電流鏡像與適當的負載相接合,其中結合了適當的開關集合,以實現比較器功能。具體地,差分電路包括單電晶體電流鏡像,所述單電晶體電流鏡像包括通過開關與電晶體相連的電容器以及通過各自獨立的開關與電流鏡像相連的兩個電流源,與電容器開關一起操作電流源之一的開關,以便充電電容器,並且操作另一個電流源的開關,以便所述電路作為具有電流源負載的源極跟隨放大器進行操作。因此,電晶體特性的空間分布不會影響比較器功能。

