簡介
盤式制動器摩擦副中的旋轉元件是以兩端面或兩周面工作金屬圓盤,稱為制動盤。摩擦元件從兩側或內外夾緊制動,從而產生制動。固定元件則有多種結構形式,大體上可將盤式制動器分為鉗盤式和全盤式及周盤式三大類。
周向盤式制動器是由國人自己自主創新研發的制動系統,擁有多項發明專利與實用新型專利,比鉗盤式和全盤式制動面積大五倍以上,符合中國道路。
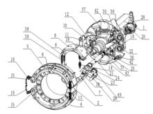
周向盤式制動器是制動器的一種,包括周向制動盤、周向夾緊制動蹄、制動執行機構組成。周向制動盤利用周面作為摩擦面,大大增加制動面有效縮短剎車距離,平均分配了制動部件受力強度,延長制動使用壽命,減少摩擦片磨損,避免制動發熱 。
周向盤式制動器產品用途
周向盤式制動器適用於:重、中、輕、客、所有商用車領域,是結合了鉗盤式和全盤式及鼓式制動優點於一身的尖端高科技產品 。
主要組成
周向制動盤
圖片周向制動盤為盤體圓桶柱結構,由同軸設定的外桶柱和內桶柱組成,外筒柱和內筒桶之間設有均勻間隔數條連線筋板,數條連線筋板之間的空隙形成散熱風道,外筒柱的外周面為外製動面,內筒柱的內周面為內制動面。外、內制動面分別與周向制動蹄相向摩擦產生制動力。
周向盤式制動蹄
周向盤式制動蹄,對應於周向制動盤的內、外周面同時夾緊,同時夾緊執行機構有雙S凸輪軸、凸輪軸支架、調整臂、氣室組成。
雙 S 凸輪軸
雙S凸輪軸,由內、外S兩個S型凸輪組成,氣室帶動凸輪軸轉動時,雙S分別同時帶動內外製動蹄,凸輪軸的驅動端設有花鍵,通過花鍵與調整臂相和氣室向裝配。
周向盤式摩擦片
周向盤式摩擦片分為,外周向摩擦片與內周向摩擦片,外周向摩擦片的內弧作為摩擦制動面,內周向的外弧作為摩擦制動面 。
工作原理
制動過程如下:氣室帶動雙S凸輪軸,雙S凸輪軸的內外S分別同時驅動周向盤式制動蹄,內外周向盤式制動蹄在雙S凸輪軸作用下,同步向周向制動盤靠近產生摩擦制動力,使車輛停止或減速 。
性能特點
1、大摩擦面積實現大制動力,使用壽命大大延長。
2、結構簡單使用維修成本低。
3、制動面積大,制動時發熱小,剎車效果好。
4、可有效杜絕輪胎起火,避免爆胎。
5、制動器尺寸大,制動效率高,周向盤式制動外385mm+內295mm=680mm的制動直徑
6、摩擦片磨損極限厚,使用壽命長,傳統鼓式最大磨損厚度為12mm,周向盤式外12mm+內10mm
7、具備鉗盤式制動方式,制動面積是其的五倍,鉗盤式制動面積:39052mm²,周盤式制動面積:211520mm² 。

