包裝紙
包裝用紙有牛皮紙、雞皮紙、紙袋紙、羊皮紙、玻璃紙、柏油紙、防潮紙、火藥包裝紙、中性包裝紙、半透明紙、防鏽紙、防油紙、食品包裝紙、石蠟紙、茶葉袋紙、紅電光炮紙、真空鍍鋁紙、複合紙等。
正文
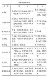
用於包裝各種商品物資的紙張。一般具有較高的物理強度及一定的抗水性。根據商品的特點,包裝紙具有相應的特殊性能(見表)。包裝紙中,用量最大的是包裝大宗粉粒狀工農業原料,如水泥、化肥等用的紙袋紙,一般均用3~4層以上紙製成,故又稱為多層紙袋紙,以區別於包裝輕細商品的其他袋紙。這類包裝紙主要要求強度高、耐重載、抗衝擊,並有適當的透氣度。食品包裝紙的品種規格最多。並分為內包裝用及外包裝用兩大類。直接接觸食品的稱為內包裝紙,主要要求清潔,不帶病菌,具有防潮、防油、防粘、防霉等特性。外包裝紙主要為了美化和保護商品,除要求一定物理強度外,還需潔淨美觀,適於印刷多色的商品圖案和文字。供牛奶、菜汁等液體飲料的包裝紙,還必須具有極好防滲透性。為了能較長期保存、保鮮的需要,近年發展了紙與金屬薄膜複合、紙與塑膠及金屬薄膜複合的特種飲料軟包裝紙(見食品包裝容器)。為適應金屬儀器及工具的防鏽需要,發展了防鏽紙。紙板中絕大部分也是供商品包裝用的,主要用於製造紙箱、紙盒和包裝襯墊。配圖

包裝紙
主要分類
通用
一般包裝功能的包裝用原紙和紙板,通常會做成紙箱、隔板、紙袋和紙盒,有紙袋紙、牛皮紙、雞皮紙、條紋牛皮紙、牛皮卡紙、襯紙、箱板紙、瓦楞紙、蜂窩紙板等。
特殊
針對各種環境具有特殊功能的包裝紙,有防油包裝紙、防潮包裝紙、防鏽紙等。
食品
食品、飲料等領域“打包”用的包裝紙,有食品羊皮紙、糖果包裝原紙等。
商品
印刷有襯層和芯層、面層具有填料和膠料的紙板印刷上商標後製成紙盒等供包裝使用的紙。有白板紙、白卡紙等。
食品包裝
自從有了人類社會,食品包裝就與之相隨。早在原始社會,人們為儲存食物和水,用泥土燒制的各種陶器、用獸皮縫製的袋
子、用藤條編織筐子等都是最早的食品包裝原形。現代的食品包裝是指採用適當的包裝材料、容器和包裝技術,把食品包裹起來,以使食品在運輸和貯藏過程中保持
其價值和原有狀態。食品包裝是以食品為核心的系統工程,它涉及到食品科學、食品包裝材料、包裝容器、包裝技術、標準法則及質量控制等一系列問題,它是一門
綜合性的套用科學。
食品作為我們日常生活中的特殊商品,其營養與衛生極其重要,但又非常容易變質,所以食品包裝的主要目的是必須保證食
品作為商品在貯運和流通過程中的衛生質量及品質和風味。食品包裝作為產品的附加物而成為商品的組成部分,和商品是不可分割的,在現代市場策略中占據了顯著
的地位。同時,作為市場競爭的主要手段,能提高商品的附加值,它已成為企業行銷戰略的重要組成部分,它在超市中起到了無聲售貨員的作用。食品包裝的形象直
接反映品牌及企業形象,它為創名牌和樹立良好的企業形象起著至關重要的作用。在市場競爭中,它是企業與消費者之間的橋樑。
因此食品包裝競爭起著舉足輕重的地位。
另外,大量的國外食品的引進,豐富了國內市場,同時也給我們包裝設計師提出了新的課題,那就是要更加重視設計,使商品結構更加合理,使人們能充分享受高科技帶來的舒適和方便

