概念
分散式電源併網技術是指分散式電源接入配電網以及保證含分散式電源的配電網安全可靠運行、電能質量合格的技術措施 。
簡述
傳統的配電網是一個向用戶分配電力、功率單向流動的無源網路,而分散式電源的接入,使配電網成為一個功率雙向流動的有源網路,同時也帶來了電壓波動、繼電保護誤動或拒動等技術問題。分散式電源接入對配電網的影響、有源配電網規劃、分散式電源併網保護與控制、有源配電網保護,有源配電網電壓控制,有源配電網電能質量控制、分散式電源調度與管理等,是電力技術研究的熱點。
技術分類
根據分散式電源在配電網中的滲透率(分散式電源容量與配電網額定容量的比例)以及所採取的技術措施,可將分散式電源併網技術分為即接即忘、寬限接入與主動網路管理三種類型 。
關鍵技術
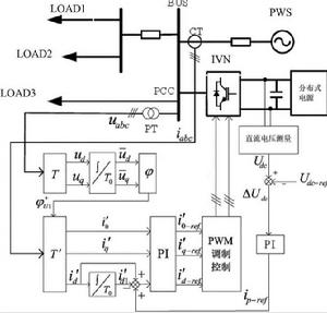
包括有源配電網規劃、分散式電源併網保護與控制、有源配電網繼電保護、有源配電網電壓控制、分散式電源調度與管理等。
展望
滿足可再生能源發電與分散式電源併網的需要,是智慧型電網提出並獲得迅速發限的重要原因。在智慧型配電網中,不再被動地限制分散式電源接入的容量,而是從有利於發揮分散式電源的作用、節省整體投資出發,廣泛套用主動網路管理技術,最大限度地接納分散式電源、實現配電網的最佳化運行 。

