藥品名稱
通用名稱:信迪利單抗注射液
英文名稱:Sintilimab Injection
成份
活性成份:信迪利單抗(重組全人源抗程式性死亡受體1單克隆抗體)。
本品中的輔料組成如下:甘露醇、組氨酸、枸櫞酸鈉(二水)、氯化鈉、依地酸二鈉、聚山梨酯80、枸櫞酸(一水)、注射用水。
性狀
本品為澄明至微乳光,無色至淡黃色液體,無異物。
適應症
本品適用於至少經過二線系統化療的復發或難治性經典型霍奇金淋巴瘤的治療。
規格
10ml:100mg
用法用量
本品須在有腫瘤治療經驗的醫生指導下用藥。
推薦劑量
本品採用靜脈輸注的方式給藥,靜脈輸注的推薦劑量為200mg,每3周給藥一次,直至出現疾病進展或產生不可耐受的毒性。
有可能觀察到非典型反應(例如最初幾個月內腫瘤暫時增大或出現新的病灶,隨後腫瘤縮小)。如果患者臨床症狀穩定或持續減輕,即使有疾病進展的初步證據,基於總體臨床獲益的判斷,可考慮繼續套用本品治療,直至證實疾病進展。
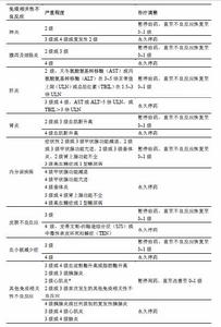
根據個體患者的安全性和耐受性,可能需要暫停給藥或永久停藥。不建議增加或減少劑量。有關暫停給藥和永久停藥的指南,請見表1所述。有關免疫相關性不良反應管理的詳細指南,請參見【注意事項】。
表1. 推薦的信迪利單抗治療調整方案
信迪利單抗注射液
信迪利單抗注射液特殊人群
肝功能不全
目前本品尚無針對中重度肝功能不全患者的研究數據,中度或重度肝功能不全患者不推薦使用。輕度肝功能不全患者應在醫生指導下慎用本品,如需使用,無需進行劑量調整。
腎功能不全
目前本品尚無針對中重度腎功能不全患者的研究數據,中度或重度腎功能不全患者不推薦使用。輕度腎功能不全患者應在醫生指導下慎用本品,如需使用,無需進行劑量調整。
兒童人群
尚無本品在18歲以下兒童及青少年中的安全性和有效性數據。
老年人群
本品目前在>65歲的老年患者中套用數據有限,建議在醫生的指導下慎用,如需使用,無需進行劑量調整。
給藥方法
本品靜脈輸注時間應在30~60分鐘內。本品不得通過靜脈推注或單次快速靜脈注射給藥。
給藥前藥品的稀釋指導如下:
溶液製備和輸液
•請勿搖晃藥瓶。
•使用前將藥瓶恢復至室溫(25°C或以下)。
•藥瓶從冰櫃取出後,稀釋前可在室溫下(25°C或以下)最長放置24小時。
•給藥前應目測注射用藥是否存在懸浮顆粒和變色的情況。本品是一種澄明至微乳光、無色至淡黃色液體,無異物。如觀察到可見顆粒,應丟棄藥瓶。
•抽取2瓶本品注射液(200mg),轉移到含有9mg/ml(0.9%)氯化鈉溶液的靜脈輸液袋中,製備終濃度範圍為1.5~5.0mg/ml。將稀釋液輕輕翻轉混勻。
•從微生物學的角度,本品一經稀釋必須立即使用,不得冷凍。本品穩定性研究表明,2~8ºC避光可保存24小時,該24小時包括20~25°C室內光照下最多保存6小時(6小時包括給藥時間)。冷藏後,藥瓶和/或靜脈輸液袋必須在使用前恢復至室溫。輸注時所採用的輸液管必須配有一個無菌、無熱源、低蛋白結合的輸液管過濾器(孔徑0.2μm)。輸液時間在30~60分鐘內。
•請勿使用同一輸液管與其他藥物同時給藥。
•本品僅供一次性使用。必須丟棄藥瓶中剩餘的任何未使用藥物。
不良反應
本說明書描述了在臨床試驗中觀察到的判斷為可能與信迪利單抗相關的不良反應的近似發生率。由於臨床試驗是在不同患者人群和各種不同條件下進行的,不同臨床試驗中觀察到的不良反應的發生率不能直接比較,也可能不能反映臨床實踐中的實際發生率。
安全性特徵總結
信迪利單抗的安全性總結數據來自於540例接受信迪利單抗單藥或聯合化療治療的患者,包括的臨床研究有:CIBI308A101(N=213)、CIBI308B201(ORIENT-1,N=96)、CIBI308A201(ORIENT-2,N=94)、CIBI308C301(ORIENT-3,N=109)、CIBI308D201(N=28)。腫瘤類型包括:非小細胞肺癌(N=186)、食管癌(N=107)、經典型霍奇金淋巴瘤(N=96)、NK/T細胞淋巴瘤(N=28)、神經內分泌腫瘤(N=24)、黑色素瘤(N=22)、肝癌(N=19)、腸癌(N=16)、胃癌(N=16)、膽管癌(N=13)、胰腺癌(N=6)、壺腹部腫瘤(N=3),以及Li-Fraumeni綜合症、宮頸癌、食管肉瘤、腎上腺神經母細胞瘤各1例。上述研究中531例接受了200mg每3周1次的信迪利單抗治療,各有3例分別接受1mg/kg、3mg/kg、10mg/kg每2周1次的信迪利單抗治療。接受信迪利單抗單藥治療的占89.8%,接受信迪利單抗聯合化療治療的占10.2%。信迪利單抗中位給藥時間為4.0個月(範圍:0.5~21.8月),34.3%的患者接受信迪利單抗治療≥6個月,14.3%的患者接受信迪利單抗治療≥12個月。
接受信迪利單抗治療的540例患者中所有級別的不良反應發生率為86.1%,發生率≥10%的不良反應包括:發熱、貧血、天門冬氨酸氨基轉移酶升高、丙氨酸氨基轉移酶升高、乏力、白細胞計數降低。
3級及以上不良反應發生率為30.6%,發生率≥1%的包括:肺部感染、貧血、脂肪酶升高、血小板計數降低、肺炎、中性粒細胞計數降低、低鈉血症、γ-谷氨醯轉移酶升高、感染性肺炎、上消化道出血、淋巴細胞計數降低。
臨床研究中的不良反應
經典型霍奇金淋巴瘤
ORIENT-1(NCT03114683)研究為一項在至少經過二線系統化療的復發或難治性經典型霍奇金淋巴瘤患者中開展的開放、多中心、單臂、II期臨床試驗,評估信迪利單抗單藥的安全性和有效性。總計96例患者入組,接受信迪利單抗200mg每3周一次靜脈給藥。中位用藥時間為13.8月(範圍:0.7~17.9月)。91.7%的患者接受信迪利單抗治療時間超過6個月,74.0%的患者接受信迪利單抗治療時間超過12個月。
本研究中,所有級別的不良反應發生率為99%,發生率≥10%的不良反應為發熱、甲狀腺功能減退症、體重增加、肺炎、上呼吸道感染、皮疹、貧血、咳嗽。其中3級及以上的不良反應發生率為33.3%,發生率≥2%的包括:體重增加、貧血、發熱、輸液反應、上呼吸道感染、肺部感染、感染性肺炎、肺炎。與藥物相關的嚴重不良事件(SAE)發生率21.9%,發生超過1例患者的與藥物相關的SAE包括:肺炎、肺部感染、感染性肺炎、上呼吸道感染和輸液反應。
6例(6.3%)患者因不良反應永久終止信迪利單抗治療,分別為肺炎1例(2級)、肝功能異常1例(4級)、肺炎(3級)合併血小板計數降低(4級)1例、雙側股骨頭壞死1例(1級)、大皰性皮炎1例(4級)、免疫性心肌炎1例(3級)。30例(31.3%)患者因不良反應暫停信迪利單抗治療,發生率≥2%導致治療暫停的不良反應包括:肺炎、肺部感染、血小板計數降低、丙氨酸氨基轉移酶升高、天門冬氨酸氨基轉移酶升高、血膽紅素升高、感染性肺炎、流行性感冒。
該研究中,接受本品單藥治療的患者中不良反應(發生率≥5%)匯總見表2,實驗室檢查異常(發生率≥10%)見表3。
表2. ORIENT-1研究中發生率≥5%的不良反應*
信迪利單抗注射液*本說明書中的不良反應定義為:研究者判斷為與研究藥物相關、可能相關、可能無關或無法判斷的不良事件,僅除外研究者判斷肯定無關的不良事件。數據截止日期為2018年10月16日。
†首選術語依據ICH國際醫學用語詞典(MedDRA)20.0中文版。
‡不良反應嚴重程度依據NCI-CTCAE v4.03。
以下術語代表描述某種病症的一組相關事件,而不是單一事件。
a 上呼吸道感染:包括上呼吸道感染、上呼吸道病毒感染。
b 肺部感染:包括肺部感染、感染性肺炎。
c 皮疹:包括皮疹、斑丘疹。
表3. ORIENT -1研究中發生率 研究中發生率 ≥10 %的實驗室檢查異常 *
信迪利單抗注射液特定不良反應描述
本品的特定不良反應來自於上述的五項臨床研究共540例受試者的安全性信息。以下信息匯總了本品的免疫相關性不良反應數據。免疫相關性不良反應管理指南詳見【注意事項】。
免疫相關性肺炎
在接受本品治療的患者中,共37例(6.9%)發生免疫相關性肺炎,其中1級為5例(0.9%),2級為13例(2.4%),3級為14例(2.6%),4級為1例(0.2%),5級為4例(0.7%)。
至免疫相關性肺炎發生的中位時間為2.2個月(範圍:0.3~14.7月),中位持續時間為0.9個月(範圍:0.03~7.4月)。有13例(2.4%)患者永久停止本品治療,有18例(3.3%)患者暫停本品治療。37例中22例(59.5%)患者接受高劑量皮質類固醇治療(至少40mg/天強的松等效劑量),中位起始劑量為50mg/天(範圍:10~150mg/天),中位給藥持續時間為1.1個月(範圍:0.03~15.9月)。37例中21例(56.8%)患者肺炎緩解,至緩解的中位時間為1.0個月(範圍:0.2~7.4月)。
免疫相關性結腸炎
在接受本品治療的患者中,發生1例(0.2%)3級免疫相關性腹瀉,無結腸炎發生。該患者的發生時間為9.1個月,未使用皮質類固醇治療,持續時間為0.7個月,病情緩解。
免疫相關性肝炎
在接受本品治療的患者中,共19例(3.5%)發生免疫相關性肝功能異常,其中2級為2例(0.4%),3級為15例(2.8%),4級為2例(0.4%)。
至免疫相關性肝炎發生的中位時間為1.0個月(範圍:0.6~8.4月),中位持續時間為1.9個月(範圍:0.1~17.1月)。3例(0.6%)患者永久停止本品治療,6例(1.1%)患者暫停本品治療。19例中6例(31.6%)患者接受高劑量皮質類固醇治療(至少40mg/天強的松等效劑量),中位起始劑量為41.7mg/天(範圍:10.0~133.3mg),中位給藥持續時間為1.6個月(範圍:0.03~13.0月)。19例中8例(42.1%)患者緩解,至緩解的中位時間為0.9個月(範圍:0.4~4.7月),9例(47.4%)患者症狀持續。
免疫相關性腎炎
在接受本品治療的患者中,2例(0.4%)發生免疫相關性腎炎。1例(0.2%)為1級,至發生時間為0.7個月,該患者暫停本品治療,未接受高劑量皮質類固醇治療(至少40mg/天強的松等效劑量),症狀持續。1例(0.2%)為3級,至發生時間為4.7個月,持續時間為1.8個月,該患者永久停止本品治療,接受了高劑量皮質類固醇治療(至少40mg/天強的松等效劑量),起始劑量為55mg/天,至緩解時間為1.3個月。
免疫相關性內分泌疾病
甲狀腺功能減退
在接受本品治療的患者中,共46例(8.5%)發生甲狀腺功能減退,其中1級為27例(5.0%),2級為18例(3.3%),3級為1例(0.2%)。至發生的中位時間為2.8個月(範圍:0.7~8.4月),中位持續時間為2.1個月(範圍:0.5~13.1月)。1例(0.2%)患者暫停本品治療。46例中24例(52.2%)患者使用甲狀腺激素替代治療,22例(47.8%)患者緩解,至緩解的中位時間為1.2個月(範圍:0.7~13.1月)。
甲狀腺功能亢進
在接受本品治療的患者中,共23例(4.3%)發生甲狀腺功能亢進,其中1級為19例(3.5%),2級為4例(0.7%)。至發生的中位時間為1.4個月(範圍:0.6~7.7月),中位持續時間為0.8個月(範圍:0.1~7.8月)。1例(0.2%)患者暫停本品治療,2例(0.4%)患者使用抗甲狀腺藥物治療。23例中16例(69.6%)患者緩解,至緩解的中位時間1.1個月(範圍:0.3~3.5月),7例(30.4%)患者尚未緩解。
其他甲狀腺疾病
在接受本品治療的患者中,共11例(2.0%)發生其他甲狀腺疾病,其中包括:甲狀腺炎8例(1.5%),1級為7例(1.3%),2級為1例(0.2%),其中4例伴甲狀腺功能減退;甲狀腺腫塊3例(0.6%),均為1級,其中1例同時合併1級甲狀腺炎;甲狀腺腫1級1例(0.2%),伴甲狀腺功能亢進。
甲狀旁腺疾病
在接受本品治療的患者中,發生甲狀旁腺功能減退1級1例(0.2%);甲狀旁腺功能亢進1級1例(0.2%)。
垂體炎
在接受本品治療的患者中,共2例(0.4%)發生垂體炎,1級和2級各有1例(0.2%)。至發生時間分別為1.4個月和6.9個月,2例患者均尚未緩解。
腎上腺功能不全
在接受本品治療的患者中,發生腎上腺功能不全1例(0.2%),為2級,至發生時間為7.1個月,尚未緩解。
高血糖症及1型糖尿病
在接受本品治療的患者中,共12例(2.2%)發生高血糖症或血葡萄糖升高,1級為9例(1.7%),2級為3例(0.6%)。
在接受本品治療的患者中,2例(0.4%)發生1型糖尿病,均為3級。1例(0.2%)1型糖尿病的發生時間為7.6個月,使用胰島素間斷治療,已緩解,至緩解時間1.6個月。1例(0.2%)患者同時發生1型糖尿病和糖尿病酮症酸中毒,至發生時間為10.3個月,需要暫停本品治療,使用胰島素和口服降糖藥物治療,已緩解,至緩解時間為0.3個月。
免疫相關性皮膚不良反應
在接受本品治療的患者中,共19例(3.5%)發生免疫相關性皮膚不良反應,其中1級為8例(1.5%),2級為6例(1.1%),3級為4例(0.7%),4級為1例(0.2%)。
至免疫相關性皮膚不良反應發生的中位時間為0.8個月(範圍:0.1~16.5月)。中位持續時間為1.1個月(範圍:0.1~15.1月)。1例(0.2%)患者永久停止本品治療,1例(0.2%)患者暫停本品治療。19例中17例(89.5%)患者接受了外用皮質類固醇藥物,3例(15.8%)患者接受高劑量皮質類固醇治療(至少40mg/天強的松等效劑量),起始劑量分別為33.3mg/天、66.7mg/天和100.0mg/天,中位給藥持續時間分別為0.3個月、0.2個月和0.4個月。19例中10例(52.6%)患者緩解,至緩解的中位時間為0.5個月(範圍:0.1~4.6月)。
免疫相關性胰腺炎
在接受本品治療的患者中,共17例(3.1%)發生免疫相關性胰腺炎/澱粉酶升高/脂肪酶升高,其中3級為11例(2.0%),4級為6例(1.1%)。無症狀性澱粉酶升高或脂肪酶升高為16例(3.0%),其中4級5例(0.9%)。
至發生的中位時間為1.4個月(範圍:0.7~10.8月),中位持續時間2.3個月(範圍:0.1~8.6月)。各有5例(1.0%)患者永久停止或暫停使用本品治療。沒有患者接受高劑量皮質類固醇治療(至少40mg/天強的松等效劑量)。17例中12例(70.6%)患者緩解,至緩解的中位時間為1.7個月(範圍:0.1~6.7月)。
免疫相關性血小板減少症
在接受本品治療的患者中,共8例(1.5%)發生血小板計數降低,其中3級為6例(1.1%),4級為2例(0.4%)。至發生的中位時間1.9個月(範圍:0.7~10.9月),中位持續時間為0.6個月(範圍:0.1~2.3月)。1例(0.2%)患者永久停止本品治療,6例(1.1%)患者暫停本品治療。8例中1例(12.5%)患者接受高劑量皮質類固醇治療(至少40mg/天強的松等效劑量),起始劑量為133.3mg/天,給藥持續時間為3天。8例中6例(75.0%)患者緩解,至緩解的中位時間為0.4個月(範圍:0.1~2.2月)。
免疫相關性心肌炎
在接受本品治療的患者中,共3例(0.6%)發生免疫相關性心肌炎,3例均永久停藥。1例(0.2%)2級病例至發生時間為0.7個月,該患者接受了高劑量皮質類固醇治療(至少40mg/天強的松等效劑量),起始劑量為75mg/天,給藥持續時間為1.1個月,治療後緩解。1例(0.2%)3級病例至發生時間為12.1個月,持續時間為1.0個月,該患者接受了高劑量皮質類固醇治療(至少40mg/天強的松等效劑量),起始劑量為200mg/天,給藥持續時間為0.7個月,治療後症狀緩解。1例(0.2%)5級病例至發生時間為0.7個月,該患者接受了高劑量皮質類固醇治療(至少40mg/天強的松等效劑量),起始劑量為267mg/天,給藥持續時間為0.1個月,最終死亡。
免疫相關性神經系統不良反應
外周神經毒性
在接受本品治療的患者中,共3例(0.6%)發生外周神經毒性,均為2級。至發生時間分別為0.7個月、1.6個月和3.0個月,持續時間分別為15.2個月、1.0個月和11.2個月。2例(0.4%)患者暫停本品治療。2例(0.4%)患者接受高劑量皮質類固醇治療(至少40mg/天強的松等效劑量),起始劑量分別為10mg/天和50mg/天,給藥持續時間分別為1.2個月和5.6個月。1例患者緩解,至緩解時間為1.0個月。
重症肌無力
在接受本品治療的患者中,1例(0.2%)患者發生5級重症肌無力。自發生3級重症肌無力至死亡的時間為8天。該患者接受高劑量皮質類固醇治療(至少40mg/天強的松等效劑量),起始劑量為33.3mg/天,給藥持續時間為6天,最終死亡。
其他免疫相關性不良反應
1例(0.2%)患者同時發生了關節痛和肢體疼痛,均為2級。
其他抗PD-1/PD-L1抗體報導的(≤1%)免疫相關性不良反應:
血管與淋巴管類疾病:血管炎、全身炎症反應綜合徵;
心臟器官疾病:心包炎、心肌梗死;
眼器官疾病:伏格特-小柳-原田綜合徵(Vogt-Koyanagi-Harada syndrome)、葡萄膜炎、角膜炎、虹膜炎;
免疫系統疾病:實體器官移植排斥反應、肉狀瘤病、移植物抗宿主病;
各種肌肉骨骼及結締組織疾病:多發性肌炎、關節炎、橫紋肌溶解症、運動功能障礙、肌炎;
各類神經系統疾病:腦炎、腦膜炎、脊髓炎、腦膜腦炎、神經炎、格林巴利綜合徵(Guillain-Barré syndrome)、脫髓鞘、肌無力綜合徵、風濕性多肌痛症、神經麻痹、自身免疫性神經病變(包括面部及外展神經麻痹);
皮膚及皮下組織類疾病:史蒂文斯-詹森綜合徵(Stevens-Johnson syndrome,SJS)、中毒性表皮壞死松解症(Toxic Epidermal Necrolysis,TEN)、類天皰瘡、銀屑病、多形性紅斑、剝脫性皮炎;
血液及淋巴系統疾病:溶血性貧血、血小板減少性紫癜、再生障礙性貧血、組織細胞增生性壞死性淋巴結炎(histiocytic necrotizing lymphadenitis,又名Kikuchi lymphadenitis)、噬血細胞性淋巴組織細胞增生症;
消化系統疾病:胃炎、十二指腸炎;
腎臟疾病:腎病綜合徵。
輸液反應
在接受本品治療的患者中,共16例(3.0%)患者出現輸液反應,其中1級8例(1.5%)、2級4例(0.7%)、3級3例(0.6%)和4級1例(0.2%)。均給予觀察或對症處理,1例(0.2%)患者永久停止本品治療,1例(0.2%)患者予以暫停給藥。患者症狀均痊癒。
免疫原性
所有治療用蛋白質均有發生免疫原性的可能。抗藥物抗體(ADA)發生率的高低和檢測方法的靈敏性及特異性密切相關,並且受多種因素的影響,包括分析方法、樣本的處理方法、樣本的收集時間、合併用藥,以及患者的其他基礎疾病等。因此比較不同產品的ADA發生率時應慎重。
在接受本品200mg每3周1次或1mg/kg、3mg/kg、10mg/kg每2周1次的381例可評價患者中,採用電化學發光法(ECL),測得2例患者(0.5%)治療期抗藥抗體(ADA)陽性。對這2例ADA陽性患者的血清進一步採用了基於競爭性配體結合的ECL方法進行中和抗體(Nab)檢測,其中1例(0.26%)為陽性。基於現有數據,尚不能判斷ADA產生對本品藥代、安全性及有效性的影響。
禁忌
對本說明書【成份】項下的活性成份或輔料過敏者禁用。
注意事項
免疫相關不良反應
接受本品治療的患者可發生免疫相關不良反應,包括嚴重和致死病例。免疫相關不良反應可發生在本品治療期間及停藥以後,可能累及任何組織器官。
對於疑似免疫相關不良反應,應進行充分的評估以排除其他病因。大多數免疫相關不良反應是可逆的,並且可通過中斷本品治療、皮質類固醇治療和/或支持治療來處理。整體而言,對於大部分2級以及某些特定的3級和4級免疫相關性不良反應需暫停給藥。對於4級及某些特定的3級免疫相關性不良反應需永久停藥(參見【用法用量】)。對於3級和4級及某些特定的2級免疫相關不良反應,根據臨床指征,給予1~2mg/kg/天強的松等效劑量及其他治療,直至改善到≤1級。皮質類固醇需至少一個月的時間逐漸減量直至停藥,快速減量可能引起不良反應惡化或復發。如果不良反應在皮質類固醇治療後繼續惡化或無改善,則應增加非皮質類固醇類別的免疫抑制劑治療。
本品給藥後任何復發性3級免疫相關不良反應,末次給藥後12周內2級或3級免疫相關不良反應未改善到0~1級(除外內分泌疾病),以及末次給藥後12周內皮質類固醇未能降至≤10mg/天強的松等效劑量,應永久停藥。
免疫相關性肺炎
已經在本品治療中觀察到了免疫相關性肺炎,包括致死病例(參見【不良反應】)。應監測患者是否有肺炎症狀和體徵,如呼吸困難、缺氧表現、咳嗽、胸痛等,以及放射學改變(例如局部毛玻璃樣混濁、斑塊樣浸潤)。疑似免疫相關性肺炎的病例應採用影像學、肺功能、動脈血壓飽和度等檢查進行評估和確認,並排除感染、疾病相關等其他病因。對於2級免疫相關性肺炎的患者,應暫停本品治療,出現3級或4級或復發性2級免疫相關性肺炎的應永久停止本品治療(參見【用法用量】)。
免疫相關性腹瀉及結腸炎
在接受本品治療的患者中有免疫相關性腹瀉的報告(參見【不良反應】)。應監測患者是否有免疫相關性結腸炎相關症狀和體徵,如腹痛、腹瀉、粘液便或血樣便,並排除感染和疾病相關性病因。2級或3級免疫相關性腹瀉或結腸炎的患者,應暫停本品治療。4級或復發性3級免疫相關性腹瀉或結腸炎,應永久停止本品治療(參見【用法用量】)。應考慮腸穿孔的潛在風險,必要時行影像學和/或內鏡檢查以確認。
免疫相關性肝炎
在接受本品治療的患者中有免疫相關性肝炎報告(參見【不良反應】)。應定期(每個月)監測患者肝功能的變化及肝炎相應的症狀和體徵,並排除感染及與基礎疾病相關的病因。如發生免疫相關性肝炎,應增加肝功能檢測頻率。2級免疫相關性肝炎,應暫停本品治療。3級或4級免疫相關性肝炎,應永久停止本品治療(參見【用法用量】)。
免疫相關性腎炎
在接受本品治療的患者中有免疫相關性腎炎報告(參見【不良反應】)。應定期(每個月)監測患者腎功能的變化及腎炎相應的症狀和體徵。如發生免疫相關性腎炎,應增加腎功能檢測頻率。多數出現血清肌酐升高的患者無臨床症狀。應排除腎功能損傷的其他病因。2級或3級血肌酐升高應暫停本品治療。4級血肌酐升高應永久停止本品治療(參見【用法用量】)。
免疫相關性內分泌疾病
甲狀腺及甲狀旁腺疾病
在接受本品治療的患者中有甲狀腺、甲狀旁腺功能紊亂的報告,包括甲狀腺功能亢進、甲狀腺功能減退、甲狀腺炎、甲狀腺腫塊、甲狀腺腫、甲狀旁腺功能減退症和甲狀旁腺功能亢進症(參見【不良反應】)。應密切監測患者甲狀腺功能的變化及相應的臨床症狀和體徵。對於症狀性2級或3級甲狀腺功能減退,應暫停本品治療,並根據需要開始甲狀腺激素替代治療。對於症狀性2級或3級甲狀腺亢進,應暫停本品治療,並根據需要給予抗甲狀腺藥物。如果懷疑有甲狀腺急性炎症,可考慮暫停本品治療並給予皮質類固醇治療。當甲狀腺功能減退或甲狀腺功能亢進的症狀改善及甲狀腺功能檢查恢復,可根據臨床需要重新開始本品治療。對於4級甲狀腺功能亢進或甲狀腺功能減退,須永久停止本品治療。應繼續監測甲狀腺功能,確保恰當的激素替代治療。發生其他甲狀腺疾病時應對患者甲狀腺功能的變化進行監測。發生甲狀旁腺疾病時,應監測甲狀旁腺功能和血鈣水平。發生症狀性2級或3級甲狀旁腺功能異常時,應暫停本品治療,發生4級甲狀旁腺功能異常時應永久停止本品治療(參見【用法用量】)。
垂體炎
接受本品治療的患者報告了垂體炎(參見【不良反應】)。應對垂體炎患者的體徵和症狀進行監測(包括垂體功能減退和繼發性腎上腺功能不全),並排除其他病因。監測和評估垂體相關的激素水平,必要時行功能試驗,考慮垂體MRI檢查和自身免疫性抗體檢查。發生症狀性2級或3級垂體炎時應暫停本品治療,並根據臨床需要給予激素替代治療。如果懷疑急性垂體炎,可給予皮質類固醇治療。發生4級垂體炎時必須永久停止本品治療。應繼續監測垂體功能、腎上腺功能和激素水平,根據臨床指征給予皮質類固醇和其他激素替代療法(參見【用法用量】)。
腎上腺功能不全
接受本品治療的患者報告了腎上腺功能不全(參見【不良反應】)。應對腎上腺功能不全患者的體徵和症狀進行監測,並排除其他病因。監測和評估腎上腺功能相關的激素水平,必要時行功能試驗。發生症狀性2級腎上腺功能不全時應暫停本品治療,並根據臨床需要給予皮質類固醇替代治療。發生3~4級腎上腺功能不全時必須永久停止本品治療。根據臨床指征給予皮質類固醇和其他激素替代療法(參見【用法用量】)。
高血糖症及1型糖尿病
接受本品治療的患者報告了高血糖症和1型糖尿病(參見【不良反應】)。應對患者的高血糖或其他糖尿病體徵和症狀進行監測。根據臨床需要給予胰島素替代治療。3級高血糖症或1型糖尿病患者應暫停本品治療,4級高血糖症或1型糖尿病患者必須永久停止本品治療,應繼續監測血糖水平,確保適當的胰島素替代治療(參見【用法用量】)。
免疫相關性皮膚不良反應
在接受本品治療的患者中有免疫相關性皮膚不良反應報告(參見【不良反應】)。對1級或2級皮疹,可繼續本品治療,並對症治療或進行局部皮質類固醇治療。發生3級皮疹時應暫停本品治療,並對症治療或進行局部皮質類固醇治療。發生4級皮疹、確診SJS或TEN時應永久停止本品治療(參見【用法用量】)。
免疫相關性胰腺炎
在接受本品治療的患者中有免疫相關性胰腺炎報告(參見【不良反應】)。應對血澱粉酶和脂肪酶(治療開始時、治療期間定期以及基於臨床評估具有指征時)及胰腺炎相關的臨床體徵和症狀進行監測。發生3級或4級血澱粉酶升高或脂肪酶升高、2級或3級胰腺炎時,應暫停本品治療。發生4級胰腺炎或任何級別復發的胰腺炎時,應永久停止本品治療(參見【用法用量】)。
免疫性相關血小板減少症
在接受本品治療的患者中有免疫相關性血小板減少症報告(參見【不良反應】)。應密切監測患者血小板水平及有無出血傾向的症狀和體徵,如牙齦出血、瘀斑、血尿等症狀,並排除其他病因及合併用藥因素。發生3級血小板減少時,應該暫停用藥,給予對症支持治療,直至改善至0~1級,根據臨床判斷是否給予皮質類固醇治療及是否可重新開始本品治療。發生4級血小板減少時,永久停藥並積極對症處理,必要時給予皮質類固醇治療(參見【用法用量】)。
免疫相關性心肌炎
在接受本品治療的患者中有免疫相關性心肌炎報告,包括致死病例(參見【不良反應】)。應對心肌炎的臨床體徵和症狀進行監測,對於疑似免疫相關性心肌炎,應進行充分的評估以確認病因或排除其他病因,並進行心肌酶譜等相關檢查。發生2級心肌炎時,應暫停本品治療,並給予皮質類固醇治療,心肌炎恢復至0-1級後能否重新開始本品治療的安全性尚不明確。發生3級或4級心肌炎時,應永久停止本品治療,並給予皮質類固醇治療,應密切監測心肌酶譜、心功能等(參見【用法用量】)。
免疫相關性神經系統不良反應
外周神經毒性
在接受本品治療的患者中有外周神經毒性報告(參見【不良反應】)。發生2級外周神經毒性應暫停本品治療,3級或4級外周神經毒性必須永久停止本品治療(參見【用法用量】)。
重症肌無力
在接受本品治療的患者中有重症肌無力致死病例報告(參見【不良反應】)。發生2級重症肌無力應暫停本品治療,給予口服吡啶斯的明治療,可根據症狀增加劑量,並考慮開始給予皮質類固醇治療。3級或4級重症肌無力必須永久停止本品治療,開始皮質類固醇治療,監測症狀、肺功能和神經系統評估,根據臨床指征可給予血漿置換或靜脈用丙種球蛋白等治療(參見【用法用量】)。
其他免疫相關性不良反應
在不同劑量和腫瘤類型的本品臨床試驗中,還有小於1%的患者報告了關節痛和肢體疼痛(參見【不良反應】)。其他抗PD-1/PD-L1抗體也報告了未曾在本品治療中觀察到的其他免疫相關不良反應(參見【不良反應】)。
對於其他疑似免疫相關性不良反應,應進行充分的評估以確認病因或排除其他病因。根據不良反應的嚴重程度,首次發生2級或3級免疫相關性不良反應,應暫停本品治療。對於任何復發性3級免疫相關性不良反應(除外內分泌疾病)和任何4級免疫相關性不良反應,必須永久停止本品治療,根據臨床指征,給予皮質類固醇治療(參見【用法用量】)。
經典型霍奇金淋巴瘤患者異體造血幹細胞移植併發症
在同類抗PD-1抗體產品中,在治療開始前或終止後進行異體造血幹細胞移植(HSCT),均有致命和嚴重併發症報導。移植相關併發症包括超急性移植物抗宿主病(GVHD)、急性GVHD、慢性GVHD、降低強度預處理後發生的肝靜脈閉塞性疾病(VOD)和需要皮質類固醇治療的發熱綜合徵。需要密切監測患者的移植相關併發症,並及時進行干預。需要評估同種異體HSCT之前或之後使用抗PD-1抗體治療的獲益與風險。
輸液反應
已經在本品臨床試驗中觀察到3級和4級輸液反應(參見【不良反應】)。出現2級輸液反應時,應降低滴速或暫停給藥,當症狀緩解後可考慮恢復用藥並密切觀察。如果出現3級或4級輸液反應,必須停止輸液並永久停止本品治療,給予適當的藥物治療(參見【用法用量】)。
對駕駛和操作機器能力的影響
基於本品可能出現乏力等不良反應(參見【不良反應】),因此,建議患者在駕駛或操作機器期間慎用本品,直至確定本品不會對其產生不良影響。
配伍禁忌
在沒有進行配伍性研究的情況下,本品不得與其他醫藥產品混合。本品不應與其它醫藥產品經相同的靜脈通道合併輸注。
孕婦及哺乳期婦女用藥
妊娠期
尚無妊娠女性使用本品治療的數據。動物研究已顯示PD-1阻斷性抗體具有胚胎胎兒毒性(參見【藥理毒理】)。已知人IgG4會穿過胎盤屏障,作為一種IgG4,本品可能會經母體傳輸給發育中的胎兒。除非臨床獲益大於潛在風險,不建議在妊娠期間使用本品治療。
哺乳期
目前尚不清楚本品是否會經人乳分泌。以及本品對母乳餵養的嬰幼兒及母乳產量的影響。由於人IgG會分泌到母乳中,本品對母乳餵養的嬰幼兒可能存在潛在的風險,故建議哺乳期婦女在接受本品治療期間及末次給藥後至少5個月內停止哺乳。
避孕
育齡期婦女在接受本品治療期間,以及最後一次本品給藥後至少5個月內應採用有效避孕措施。
生育力
尚無本品對生育力潛在影響的臨床數據,因此本品對男性和女性生育力的影響不詳。
兒童用藥
本品用於18歲以下兒童和青少年的安全性和有效性尚不明確。
老年用藥
本品目前臨床試驗中>65歲老年患者占所有患者數的16.7%,老年患者與非老年患者所有級別的藥物不良反應發生率分別為86.9%和82.2%、3級及以上的藥物不良反應發生率分別為38.9%和28.9%、導致暫停給藥的不良反應發生率為30.0%和20.9%、導致永久停藥的不良反應為13.3%和9.1%,臨床研究中沒有對老年患者進行特殊劑量調整。由於目前臨床試驗中老年患者人數有限,建議老年患者應在醫生指導下慎用,如需使用,無需進行劑量調整。
藥物相互作用
本品是一種人源化單克隆抗體,尚未進行與其他藥物藥代動力學相互作用研究。因單克隆抗體不經細胞色素P450(CYP)酶或其他藥物代謝酶代謝,因此,合併使用的藥物對這些酶的抑制或誘導作用預期不會影響本品的藥代動力學。
因可能幹擾本品藥效學活性,應避免在開始本品治療前使用全身性皮質類固醇及其他免疫抑制劑。但是如果為了治療免疫相關性不良反應,可在開始本品治療後使用全身性皮質類固醇及其他免疫抑制劑(參見【注意事項】)。
藥物過量
臨床試驗中尚未報告過藥物過量病例。若出現藥物過量,應密切監測患者是否出現不良反應的症狀或體徵,並立即給予適當的對症治療。
臨床試驗
經典型霍奇金淋巴瘤
ORIENT-1(NCT03114683)研究為一項在既往接受過至少二線系統治療的復發或難治性經典型霍奇金淋巴瘤患者中開展的開放性、多中心、單臂、II期臨床試驗,評估信迪利單抗單藥的安全性和有效性。入組既往至少接受過二線治療的復發或難治性經典型霍奇金淋巴瘤,至少有一個可測量病灶(病灶長徑大於15 mm或者病灶長徑在11mm~15mm但短徑>10mm,FDG-PET掃描上病灶有攝取),所有患者需經中心病理確診為經典型霍奇金淋巴瘤。本研究排除了美國東部腫瘤協作組體能狀態(ECOG PS)評分>2、中樞神經系統淋巴瘤、自身免疫性疾病、間質性肺疾病、肝轉氨酶>2.5×正常上限(ULN)、首劑研究治療之前4周之內曾接受過全身性免疫抑制劑治療、首劑研究治療之前90天內接受過自體造血幹細胞移植(ASCT)、首劑研究治療之前3周之內接受最後一次放療或最後一劑抗腫瘤治療(化療、靶向治療或腫瘤栓塞術等)的患者。
患者接受信迪利單抗200mg靜脈輸注,每3周1次。最長治療時間為24個月,研究治療持續至疾病進展或出現不可耐受的毒性反應。腫瘤影像學採用增強CT和PET-CT。增強CT檢查時間為基線期、第6/15/24周、24周后每12周和48周后每16周;PET-CT檢查時間為基線期、第15周、提前終止研究藥物治療時或由研究者決定。
本研究共入組96例患者,全分析人群(FAS)定義為:基線有可測量病灶,經中心病理確診且至少使用過一次研究藥物的受試者人群,挽救化療後接受自體幹細胞移植之後復發或進展;對於未接受自體幹細胞移植的受試者,則要求第一線化療須為全身多藥聯合化療,後續化療要求至少有一線化療為全身多藥聯合化療。1)對於難治患者,指療程≥2周期未達到PR,或者療程≥4周期未達CR,如最佳療效或治療結束原因為PD,則療程數不作要求;2)對於復發患者,復發前近期內至少接受過二線化療。符合上述FAS定義的患者共75例。
FAS人群中,受試者既往接受中位化療方案個數為3個(範圍:2~8),既往化療方案個數≥3個的占56.0%,21.3%接受過自體移植,54.7%接受過放療,6.7%接受過維布妥昔治療。中位年齡為33.3歲(範圍:18.1~68.6歲),男性占58.3%,ECOG PS評分為0分、1分和2分的患者分別占45.8%、53.1%和1.0%。最常見的病理亞型為結節硬化型56.3%,臨床分期以III、IV期為主,占78.1%。基線合併B症狀的受試者占21.9%,最常見的疾病相關症狀為發熱13.5%,50例患者存在肺部或縱隔病灶,6例患者存在基線淋巴瘤骨髓浸潤。
本研究的主要研究終點為客觀緩解率(ORR),定義為最佳療效為完全緩解和部分緩解的患者百分率,由獨立影像評估委員會(IRRC)評價根據統一的Lugano 2014 PET-CT標準和以及方案定義的IWG 2007標準進行評價。次要有效性終點包括至緩解出現時間(TTR)、緩解持續時間(DOR)和無進展生存期(PFS)。
75例患者中位隨訪時間為14個月,最後1例入組受試者至少隨訪12個月。其關鍵有效性結果總結見表4。
表4. ORIENT-1研究由IRRC評估的關鍵有效性結果
信迪利單抗注射液藥物毒理
藥理作用
T細胞表達的PD-1受體與其配體PD-L1和PD-L2結合,可以抑制T細胞增殖和細胞因子生成。部分腫瘤細胞的PD-1配體上調,通過這個通路信號傳導可抑制激活的T細胞對腫瘤的免疫監視。信迪利單抗是一種人類免疫球蛋白G4(IgG4)單克隆抗體(HuMAb),可與PD-1受體結合,阻斷其與PD-L1和 PD-L2之間的相互作用,阻斷PD-1 通路介導的免疫抑制反應,包括抗腫瘤免疫反應。在同源小鼠腫瘤模型中,阻斷PD-1活性可抑制腫瘤生長。
毒理研究
遺傳毒性
尚未開展信迪利單抗遺傳毒性試驗。
生殖毒性
文獻資料顯示,PD-1/PD-L1通路的一個主要功能是維持妊娠母體對胎兒的免疫耐受。在妊娠小鼠模型中,阻斷PD-L1信號通路會破壞母體對胎鼠的耐受性,增加胎鼠流產。兔胚胎-胎仔發育毒性試驗中,信迪利單抗在給藥劑量為200mg/kg(AUC約為臨床推薦劑量下人體暴露量350倍)時出現胚胎毒性,引起吸收胎增加,妊娠率降低,未見致畸作用,對胚胎-胎仔毒性的NOAEL為40mg/kg( AUC約為臨床推薦劑量下人體暴露量的65倍)。妊娠期間給予信迪利單抗有潛在的風險,包括流產或死胎的比例增加。基於信迪利單抗的作用機制,胎仔暴露於信迪利單抗可增加發生免疫介導紊亂或改變正常免疫應答的風險,在PD-1基因敲除小鼠中已有免疫介導紊亂的報導。
尚未開展信迪利單抗生育力試驗。食蟹猴4周和26周重複給藥毒性試驗中,信迪利單抗對雄性和雌性生殖器官未見明顯影響,對形態學上性成熟的雄性動物睪丸的正常精子生成、正常曲細精管相關細胞、精子生成各階段的比例均未見明顯影響。但研究中的部分動物尚未性成熟。
致癌性
尚未開展信迪利單抗致癌性試驗。
其他毒性
文獻資料顯示,在動物模型中抑制PD-1信號通路,可增加一些感染的嚴重程度和增強炎症反應。與野生型小鼠相比,感染結核分枝桿菌的PD-1基因敲除小鼠存活率明顯降低,這與PD-1基因敲除小鼠體內細菌增殖和炎症反應增加有關。PD-1基因敲除小鼠感染腦膜炎病毒後存活率同樣降低。
藥代動力學
本品的藥代動力學數據來自於2項臨床研究,包括CIBI308A101研究和CIBI308B201研究。CIBI308A101研究評估了中國晚期惡性腫瘤患者使用4個劑量水平的信迪利單抗(1mg/kg、3mg/kg、10mg/kg每2周一次,200mg/次每3周一次,每個劑量N=3)的藥代動力學,結果顯示單次給予本品後,在1~10mg/kg的劑量範圍內體內暴露(Cmax、AUC0-672h、AUC0-inf)隨劑量增加而增加。CIBI308B201研究評估了中國復發或難治性經典型霍奇金淋巴瘤患者使用信迪利單抗(200 mg/次,每3周一次,N=13)的藥代動力學,結果顯示連續給藥4周期後信迪利單抗的幾何平均蓄積比為1.97倍。
吸收
本品採用靜脈輸注給藥方式,血清濃度自輸注開始逐漸上升,輸注結束後達峰,之後緩慢降低。
分布
信迪利單抗在復發或難治性經典型霍奇金淋巴瘤患者中穩態分布容積(Vss)的幾何均值(變異係數)為4.71 L(31.4%)。
消除
單次給藥後,信迪利單抗在復發或難治性經典型霍奇金淋巴瘤患者中清除率的幾何均值(變異係數)為9.98mL/h(50.1%)。消除半衰期的幾何均值(變異係數)為13.7天(45.3%)。連續4周期給藥後,信迪利單抗在復發或難治性經典型霍奇金淋巴瘤患者中的消除半衰期的幾何均值(變異係數)為19.6天(23.7%)。
特殊人群藥代動力學
兒童與青少年
本品尚無兒童與青少年人群的臨床試驗數據。
腎損害
本品尚無腎功能損害患者的臨床試驗數據。
肝損害
本品尚無肝功能損害患者的臨床試驗數據。
貯藏
將藥瓶於2~8℃的冷藏環境下保存在原包裝中,避光、避免冷凍、避免震盪。
包裝
1瓶/盒。
有效期
24個月。
劑型
注射劑
批准文號
國藥準字S20180016
