套用背景
今日世界,電能源是一切工商業和生活設施的第一驅動力。隨著用電設備大量採用二次電源技術,非線性負載大量增加,伴隨產生了大量的電能質量問題。影響電能質量的因素包括電壓突變和諧波畸變,比較普遍和主要的因素是電能諧波畸變。電磁設備、電力電子裝置等非線性負載和供電設備都產生程度不一的諧波污染。到2012年,消除諧波影響的技術產品包括:傳統採用L-C 諧振技術的無源濾波器和採用數字電力電子技術的有源濾波器。RESINE APC 全功能有源諧波濾波器處於國際領先水平。適用於單相和三相三線、三相四線配電系統,採用OCDI技術清除用電電路中2~51 次電能諧波危害。
RESINE APC 全功能有源諧波濾波器完全遵循有關諧波的國際、國內標準:
· IEC 1000-3-4
· IEEE 519-1992
· UK: ER G5/3
· GB/T 14549
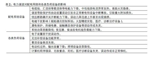
諧波的主要危害
電能諧波對配電網路和各類用電負荷設備的影響及危害主要表現在多個方面,如下圖:
技術支持中心

工作原理

功能構成
RESINE APC 有源濾波裝置採行模組化結構,其主要原理結構如圖F3所示,包括:· 電源接入斷路器和高速熔斷保護;·EMF漣波濾波模組;

·TPA模組;
·ICM智慧型反向諧波電流發生模組;
·DCB模組;
此外還包括信號採集電流互感器、功能操作面板和可選配的電能質量監測功能單元。可進行遠程控制管理,實現多台有源濾波器的聯合集群控制,以及與電能質量監控系統和智慧型配電管理系統的數據通訊。
選型與工作方式
RESINE濾波器的型號所標明的技術指標包括;所接入系統接線類別、系統額定頻率、系統額定電壓、額定諧波電流容量、安裝方式、面板附屬檔案選擇、濾波功能適應類別(包括濾波頻譜和回響時間)等。型號選擇表RESINE APC有源濾波器選擇參數如下表3,以下舉例說明。
表3:RESINE型號選擇表
容量計算舉例 某金融機構數據中心機房,新配置1台200KVA UPS系統,滿載輸入電流350A@380VAC, THDI為
30%@380VAC.則計算可得:
· 基波電流I1為: I1=IR/(1+THDI2)1/2 = 350/(1+0.32)1/2 = 335安培,
· 總諧波電流為: IH=THDI* I1 = 0.3*335 = 100.6安培。
因此,考慮系統允許諧波電流限制值之後,選擇用於數據中心UPS的有源濾波裝置的容量為100安培;考慮到電信數據中心的電源可靠性和電能質量要求,結合考慮電信配電系統允許諧波水平,選擇濾波功能使用類別為精密套用級,濾波頻譜寬度達到2~51次諧波,回響時間1毫秒。最後的設計選定型號如下:
RS-TM-X-B-100-L-SM-S4-EX其中,濾波系統工作於400V的50Hz交流配電系統;額定每相總諧波電流消除容量為
100A;濾波系統裝置的安裝方式為與標準配電櫃並櫃的直立落地式;選擇適應精密通訊數據要求的高精度濾波裝置,濾波頻譜達到2~51次寬頻譜。
RESINE型號選擇與工作方式
電流互感器RESINE APC有源濾波器出廠配置的高精度電流互感器標配規格為:2000:1,其二次電流額定值為1安培。一般情況下,也可採用用戶配置的標準精度電流互感器,但是需要用戶在訂貨時申明參數規格。對於不停電裝設濾波器的場合,RESINE APC有源濾波系統提供開口式電流互感器選擇。有源濾波器工作模式RESINE APC有源濾波器具備完全濾波、濾波+無功補償、完全無功補償三種工作模式,可以在現場經由RST PROTM軟體設定,也可以進行遠程通訊設定。
RESINE有源濾波器具有毫秒級速回響性,同時具有可程式設定的自適應調節瞬時無功電流注入能力,通過及時注入動態補償電流能減輕電壓驟降的影響,並提供瞬時對電磁暫態過程所需無功電流的補償。無功補償功能調節範圍可設定在功率因數為-1.0~+1.0之間任意值,以便根據需要實現輸出容性無功功率或感性無功功率或感性。通訊功能RESINE APC有源濾波器具有RS485、CAN匯流排、USB和乙太網等可選擇通訊接口,支持TCP/IP和
MODBUS通訊協定;支持遠程通訊設定和諧波監視;支持IE數據瀏覽,提供乾接點監控端子排,包括有源濾波器裝置是否工作、是否故障等乾接點信號。有源濾波器在系統中配置位置選擇RESINE APC有源濾波器可以有多種配置方式,安裝位置的選擇直接關係到所選擇的RESINE濾波器的容量和型號要求。
幾種典型安裝位置 如圖F4:
變壓器低壓側母線集中濾波;
對負載設備就地分散濾波;
二次配電屏集中濾波。
現場安裝時RESINE通常應獨立安裝,通過電纜連線至接入點。有源濾波器容量擴展 隨負荷增長的諧波影響,可通過增加並聯RESINE單元擴充濾波容量的方式解決。
RESINE有源濾波器可以通過在櫃內增加有源濾波功能模組RSTM_P形式實現靈活的容量擴充,在一定範圍內不需要增加新的安裝櫃體。濾波器設計容量選擇提示RESINE有源濾波器的型號選擇很方便,相對於無源濾波器設計時大量繁雜的現場測量和後續複雜的分析與仿真計算,RESINE有源濾波器由於原理上採用了先進的自適應數字控制技術和智慧型電力電子科技,工作時並不依靠進行阻抗調整的諧振效應,因此無須進行事先的測量分析,也完全不用擔心以後電路中的電容參數變化和諧振。
有源濾波器容量選擇主要根據所接負載額定工作容量對應諧波電流容量進行。雖然具體負荷設備的特徵諧波差異性和容量各有不同,但基本可以歸結為幾大類型。設計時可分類統計不同諧波源負載的容量和主要諧波源負載容量,通過典型諧波畸變率計算諧波電流統計值,計算近似的諧波電流容量,得到符合工程實際需要的濾波器設計選擇容量。實際設計中,還要考慮主要諧波源負載設備的分布、實際運行特點等,以此最佳化濾波器的配置,從而得到符合項目實際需要的最優濾波配置方案。具體設計時可參考有關標準和典型設計。
RESINE技術參數
RESINE有源濾波器包括一體化結構和標準組合模組結構兩類,能夠適應不同套用場合的需要,方便根據需要進行選擇。對於標準模組結構,推薦採用標準櫃體架構,根據不同容量,單個標準櫃體(高*寬*深)有950*440*500毫米,2200*600*800毫米和2200*800*1000毫米三種規格,可根據客戶特殊需要配置櫃體。
表4:RESINE技術參數表
電氣接線圖
RESINE APC濾波器的基本接線原理圖見下圖F5,它並聯在三相交流供配電系統的三個相線上,通過低壓斷路器與負載配電系統連線。濾波器電流控制信號採集電流互感器一般推薦安裝在靠近負載側(即濾波器系統接入點的負載側),在條件不允許安裝在負載側時,也可以安裝在濾波器接入點的系統側,則這時需要在濾波器調試時進行相應設定。
對三相三線系統配置兩相電流互感器,對三相四線系統配置三相電流互感器。電流互感器二次電流信號採用禁止雙絞線電纜傳送。
架構與安裝方式
安裝配置方式 根據諧波源設備的分布情況,RESINE的安裝可選擇集中安裝和靠近諧波源設備的分散就地安裝兩種方式。一般集中安裝時,容量集中,選擇大容量的落地櫃式結構,可選擇與低壓配電櫃並櫃安裝,櫃體結構可根
據低壓櫃要求選擇尺寸,如圖F6。
分散安裝一般容量較小,選擇掛牆式結構或小型落地櫃結構,就近安裝在諧波源設備的進線開關附近。如
圖F7。
設備結構RESINE APC有源濾波器包括一體化結構和標準組合模組結構兩類,能夠根據需要進行選擇。常規情形下根據消除諧波電流容量大小分為:小型可掛牆安裝的箱體形式和標準落地櫃式(2米左右高度)結構兩種外觀類型。
RESINE APC有源濾波器根據其功能要求,包括了信號檢測、分析、控制電路模組和主迴路電氣功能部件與模組等不同部分。圖F8圖示了RESINE櫃體的有關信號檢測與驅動控制電路、簡易人機界面的標準操作面及DC母線儲能電容等部件情況。
現場安裝方式RESINE現場安裝分為掛牆式和落地式兩種方式,周圍的空間距離如圖F9所示。
