LED照明驅動是採用開關電源變換器,做成隔離型的恆流電源,其輸出電流恆定且可調,設計時還要注意輸入功率因數要高。
主要原因是:
1. 避免驅動電流超出最大額定值,影響其可靠性。
2. 獲得預期的亮度要求,並保證各個LED亮度、色度的一致性。
18W無源PFC LED照明驅動設計
一、設計特色
1、非常高的效率:82%
2、元件數量少:只需40個元件
3、不需要共模電感就能滿足EN55022B對傳導EMI要求
4、填谷電路使電源滿足IEC61000-3-2THD限制
5、ON/OFF控制抑制由填谷(THD校正)電路引起的較高工頻紋波電壓
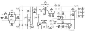
二、電路原理圖
圖1. 帶無源PFC的LED燈驅動電源原理圖三、工作方式
圖1所示反激式轉換器使用了TinySwitch-III系列的一個器件(U2,TNY279PN)給6個高亮度流明LED(LXHL系列)提供高達1.8A的負載電流。
輸出電壓比LED串的正向電壓降稍低。因此當LED燈串連線到電源時,電源工作在恆流(CC)模式。如果LED串沒接到電源,穩壓管VR1提供電壓反饋,將輸出電壓調整在13.5VDC左右。一個100mW的電阻(R11)檢測輸出電流,通過一個運放(U1)驅動光耦給U2提供反饋。TinySwitch-III系列器件通過關斷或跳過MOSFET開關周期進行穩壓。當負載電流達到電流設定閾值時,U1驅動U3導通。U3內的光三極體從U2的EN/UV腳拉出電流,使U2跳過周期。一旦輸出電流降到電流設定閾值以下,U1停止驅動U3,U3停止從U2的EN/UV腳拉出電流,開關周期重新使能。TL431(U4)給U1提供一個參考電壓,以和R11兩端的電壓降做比較。
輸出整流管(D9)位於變壓器(T1)次級繞組的下管腳以降低EMI噪音的產生。RCD箝位(R16、C4和D13)保護MOSFET漏極免受反激電壓尖峰的損害。
填谷電路(D5、D6、D7、C15、C16和R15)限制工頻電流的3次和5次諧波值,使電源滿足IEC61000-3-2規定的總諧波失真(THD)要求。
U2的頻率抖動功能、T1內的禁止繞組和橫跨T1的Y電容(C8)一起減小傳導EMI的產生,因此一個簡單的pi型濾波(C13、L1、L2和C14)就能使電源滿足EN55022B的限制。
四、設計要點
1、取PIExpert或PIXls計算的輸入電容值,除以2,取整到緊鄰的較大標準值來選擇C15和C16。
2、使用PIExpert或PIXls,考慮LED在最大VF情況下電源的最大輸出功率。
3、LM358(U1)內有兩個運放。確保第二個運放的輸入端(5和6腳)連線到次級地。
圖 2. 在不同負載時效率和輸入電壓的關係,在室溫和50 Hz工頻下
圖 3. 輸入電壓(100 V/div)和電流(100 mA/div),顯示了填谷電路的作用