內容簡介
《2011年中國資金管理軟體市場研究報告》是由國內知名的調研機構——賽迪顧問股份有限公司於2011年10月正式發布。該報告一直被行業人士譽為資金管理行業發展風向標。《報告》通過對行業趨勢的解讀,進一步指出“專業性、行業化成為中國資金管理軟體市場關鍵字”。
報告目錄
( 一) 相關定義 .....1
( 二) 研究背景 ........ 1
( 三) 樣本分布 ....... 2
1 、樣本區域分布 ....... 2
2 、樣本行業分布 ........ 3
3 、樣本營業額規模分布 ............ 4
4 、樣本資金管理部門設定 ............ 5
一、中國資金管理軟體市場概述 . 6
( 一) 資金管理相關市場概況 ... 6
1 、中國企業管理軟體市場概況 6
2 、中國軟體外包服務市場概況 .... 8
( 二) 2008-2011年中國資金管理軟體市場規模及增長 ................ 10
( 三) 中國資金管理軟體市場特點 .......... 11
1 、市場發展迅速,成為企業管理軟體領域新的增長點 ...... 11
2 、政策利好,資金管理軟體市場增長可期 ...... 12
3 、管理精細化,軟體提供商重視行業積累和服務水平提升 ................ 13
4 、資金管理靈活性高,本土廠商發展迅速 ...... 13
5 、客戶重視經驗積累,專業資金管理軟體廠商備受青睞 .. 14
( 四) 目前中國資金管理現狀和面臨的問題 ............. 14
1 、中國資金管理現狀 14
2 、中國資金管理面臨的問題 ............... 16
二、中國資金管理軟體市場趨勢 ........... 17
( 一) 2011-2015年中國資金管理軟體市場規模及增長預測 ......... 17
( 二) 中國資金管理軟體市場趨勢 . 18
1 、政策推動,管控提升,推動資金管理軟體市場快速增長 ................ 18
2 、風險管理與數據分析在資金管理領域將快速發展 ......... 19
個人。
3 、行業套用將推動資金管理深入發展 .............. 19
4 、新的技術套用將帶來資金管理新的用戶體驗 ............ 20
5 、市場競爭進一步加劇,軟體廠商更加重視服務能力提升 ................ 20
( 三) 用戶需求分析 ........ 21
1 、財務/ERP軟體使用情況 ...... 21
2 、資金管理模式 23
3 、資金管理軟體套用情況 .............. 23
4 、品牌認知水平 ... 24
5 、購買投資計畫 ... 25
6 、套用模組需求 ... 27
7 、購買渠道偏好 ... 28
三、中國資金管理軟體市場競爭分析 .......... 29
( 一) 整體競爭格局 ..... 29
( 二) 重點廠商分析 ..... 30
1 、專業化公司 ........... 30
2 、綜合型軟體公司 ....... 37
3 、銀行業解決方案提供商 41
4 、銀行 ................ 43
四、賽迪建議 ............. 45
( 一) 對集團企業用戶 .... 45
1 、提高認識,加強對資金的集中管理和監控 .. 45
2 、重視軟體廠商可持續服務能力,做長期合作夥伴 ......... 45
3 、創新管理模式,加強資金風險管控 ............. 45
( 二) 對資金管理軟體提供商 ............ 46
1 、加大研發投入,促進資金管理軟體產品創新發展 ......... 46
2 、提高服務水平,做資金管理的專家顧問 ...... 46
3 、加強渠道建設,提高渠道服務水平和忠誠度 ................. 47
4 、完善品牌建設,提升在資金管理領域知名度和美譽度 .. 47
圖 目錄:
圖 1 調研用戶的集團總部所在區域 ............ 2
圖 2 調研用戶主營業務所屬行業 . 3
圖 3 調研用戶2010年營業額規模 ...... 4
圖 4 調研用戶的資金相關機構設定 ............ 5
圖 5 2006-2010年中國企業管理軟體市場銷售額與增長率............... 6
圖 6 2006-2010年中國軟體外包服務產業規模與增長............... 9
圖 7 2006-2011年中國資金管理軟體市場規模與增長 . 10
圖 8 資金管理軟體的發展階段 ............ 11
圖 9 2011-2015年中國資金管理軟體市場規模與增長預測............. 18
圖 10 調研用戶使用的財務管理軟體品牌.............. 21
圖 11 調研用戶使用的ERP軟體品牌(N=31) .. 22
圖 12 調研用戶對下屬單位的資金管理模式 .. 23
圖 13 調研用戶資金管理軟體使用情況 .......... 24
圖 14 調研用戶對資金管理軟體廠商的品牌認知 ............. 25
圖 15 調研用戶最近兩年內對投資資金管理軟體的計畫 .. 26
圖 16 調研用戶採購資金管理軟體時對服務商的偏好 ...... 26
圖 17 調研用戶採購資金管理軟體套用模組的需求 ......... 27
圖 18 調研用戶購買資金管理軟體的渠道 ...... 28
表 目錄:
表1 調研用戶的集團總部所在區域 ............... 2
表2 調研用戶主營業務所屬行業 ...... 3
表3 調研用戶2010年營業額規模 ..... 4
表4 調研用戶的資金相關機構設定 ............... 5
表5 2006 -2010年中國企業管理軟體市場銷售額與增長率 ............. 6
個人。
表6 2006 -2010年中國軟體外包服務產業規模與增長 ... 9
表7 2006 -2011年中國資金管理軟體市場規模與增長 ...... 10
表8 2011 -2015年中國資金管理軟體市場規模與增長預測 ........... 18
表9 調研用戶使用的財務管理軟體品牌 ...... 21
表10 調研用戶使用的ERP軟體品牌 ............. 22
表11 調研用戶對下屬單位的資金管理模式 ....... 23
表12 調研用戶資金管理軟體使用情況 .......... 23
表13 調研用戶對資金管理軟體廠商的品牌認知 ............. 24
表14 調研用戶最近兩年內對投資資金管理軟體的計畫 .. 25
表15 調研用戶採購資金管理軟體時對服務商的偏好 ...... 26
表16 調研用戶採購資金管理軟體套用模組的需求 ......... 27
表17 調研用戶購買資金管理軟體的渠道 ...... 28
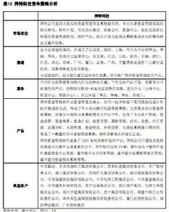
表18 拜特科技競爭策略分析 ...... 31
表19 拜特科技市場競爭策略 SWOT分析 ...... 32
表20 九恆星競爭策略分析 .......... 35
表21 九恆星市場競爭策略SWOT分析 .......... 36
表22 軟通動力競爭策略分析 ...... 33
表23 軟通動力市場競爭策略 SWOT分析 ...... 34
表24 用友軟體競爭策略分析 ...... 37
表25 用友市場競爭策略 SWOT分析 ............. 38
表26 浪潮集團競爭策略分析 ...... 39
表27 浪潮市場競爭策略 SWOT分析 ............. 40
表28 恒生電子競爭策略分析 ...... 41
表29 恒生電子市場競爭策略 SWOT分析 ...... 42
表30 招商銀行競爭策略分析 ...... 43
表31 招商銀行市場競爭策略 SWOT分析 ...... 44
內容摘要
2、中國資金管理面臨的問題
目前,集團企業發展資金管理在需求套用、軟體系統、政策法規方面仍面臨眾多問題,主要表現在:
(1) 集團企業需求方面,資金管理重視程度不夠,系統套用沒有發揮開源節流的作用。目前集團企業對資金管理軟體的套用基本還滿足於工具軟體的層次,沒有實現資金管理與企業整體信息化的協同戰略發展;
(2) 集團企業對資金管理的目標提升,以前是以資金網上結算為主、實現資金監控和集中管理,以提高資金結算使用效率主目標,現在是以向資金管理要效益、向資金均衡管理全面資金籌劃方向發展;
(3) 資金管理信息化要求深度提升,向專業化、跨平台集成化發展。大型集團企業一方面需要選擇專業化的資金管理系統幫助企業提升資金管理專業水平,另一方面需要進行跨系統集成,達到無縫銜接套用的目標;
(4) 集團企業面臨一次選型和二次選型問題。由於許多集團企業在前期沒有進行充分的規劃,企業發展過快對資金管理業務需求提高,現在的系統無法滿足,需要重新選擇專業的資金管理系統;
(5) 企業管理層面主體職責問題,資金中心的定位問題。資金管理的主體責任和層級劃分不清晰,終端責任、職能界定、領導責任等亟需明確。銀行與企業之間、企業管理部門之間或多或少地存在著代位、越位、錯位、缺位現象,基層單位實現財務工作自主管理方面要做的工作還很多。
(6) 資金管理面對的政策和法律風險,政策鼓勵集團企業實現資金的集中管理,但在相關的稅收、法規方面還存在著一些套用障礙,企業需要尋求合法的資金集中管理模式;
總之,隨著集團企業在資金管理領域的深入發展以及軟體技術的不斷創新,未來集團企業資金管理更加規範,軟體套用更加深入,面臨的問題也將逐步解決。
....................
2011-2015資金管理軟體市場規模與增長預測三、中國資金管理軟體市場競爭分析
(一) 整體競爭格局
中國資金管理軟體市場提供商較多,可以分為幾大類:
(1)專業的資金管理軟體廠商如拜特、九恆星等;
(2)多元化但資金管理軟體為相對獨立業務的軟體廠商如軟通動力等;
(3)ERP軟體商如用友、浪潮、金蝶、 SAP、Oracle等;
(4)在金融領域具有較強優勢的提供商如恒生電子等;
(5)銀行從基於網路的服務為集團用戶提供資金管理工具,如招商銀行下屬的軟體公司開發的產品;
(6)一些具有 ERP實施經驗的 SI、ISV等也跟客戶聯合進行資金管理軟體的定製開發;
(7)部分集團客戶具有很強的軟體研發力量,在其它軟體平台基礎上自行開發適合自己需求的資金管理產品,如中國平安等。
表13調研用戶對資金管理軟體廠商的品牌認知目前,資金管理軟體市場上市場集中度有所提高,但相對於成熟的軟體市場,其市場仍較為分散,軟體提供商的綜合實力及盈利能力也有待提升。拜特憑藉多年在資金管理領域的積累,在大型央企、重點行業、財務公司取得了眾多客戶套用。用友軟體藉助其成熟的管理軟體產品體系和在集團企業內積累的客戶資源,發揮品牌、渠道、行銷優勢在國內資金管理軟體市場處於領先地位。
國外資金管理軟體廠商如 SAP、Oracle等雖然在國外市場收穫頗多,技術研發實力較強,則由於本地化戰略的推進較為緩慢,技術支持和客戶服務和渠道拓展等能力均顯不足,客戶套用多集中於現金管理等淺層領域,市場套用廣度和深度均需大的突破。
表18 拜特科技競爭策略分析就目前中國資金管理軟體市場競爭格局來看,國內的拜特、用友、九恆星、軟通動力、浪潮占據市場主流地位,但是這一市場品牌集中度並不是很高,主要是因為資金管理軟體的專業性較高,項目式的定製開發目前也是用戶所選擇的一種模式。賽迪顧問認為,隨著用戶套用的拓展,經驗和知識的積累,產品的標準化程度將迅速提高,市場集中度也將隨之迅速提高。
