髓鞘形成(Myelination)與軸突無關,但對神經系統特定功能的形成來說是必需的。在中樞神經系統(CNS)中,少突神經膠質細胞(Oligodendrocytes)發育形成髓鞘,但是這個過程的調節機制現在還不是很明確。
髓鞘形成
髓鞘形成(Myelination)與軸突無關,但對神經系統特定功能的形成來說是必需的。在中樞神經系統(CNS)中,少突神經膠質細胞(Oligodendrocytes)發育形成髓鞘,但是這個過程的調節機制現在還不是很明確。
.研究發現
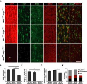
目前,emery等人研究發現,髓鞘基因調控因子(mrf),對少突觸神經膠質細胞的完全發育有很重要的作用,並且能誘導中樞神經系統中控制髓鞘形成的基因的表達。在試驗中,被剔除少突神經膠質細胞株的小鼠不能形成中樞神經系統髓鞘,並死於癲癇。這些研究結果表明MRF是一個重要的轉錄調控因子,它是少突觸神經膠質細胞發育和中樞神經系統髓鞘形成所必需的。
參考文獻:
Myelin Gene Regulatory Factor Is a Critical Transcriptional Regulator Required for CNS Myelination
Cell,Volume 138, Issue 1,Pages 172-185
Ben Emery, Dritan Agalliu, John D. Cahoy, Trent A. Watkins, Jason C. Dugas, Sara B. Mulinyawe, Adilijan Ibrahim, Keith L. Ligon, David H. Rowitch, Ben A. Barres
