概述
郵件群發軟體是一款可以自動傳送郵件的群發軟體,郵件群發軟體分為:靜默方式(SMTP),和WBE傳送(模擬手動傳送)2種方式,2種方式適應不同使用人群。
開發背景:
電子郵件作為企業業務紐帶,除去正常的商業郵件來往,大規模郵件群發的需求越來越突出,主要需求來自於如下幾個方面:1.電子賬單的套用,網上門市的普及,金融、電信、運營商等所提供的增值服務,此類需求主要在於高頻率,大批量,高精準,對郵件時效性以及送達率要求極高。
2.媒體,大型網站,沙龍式企業等等以會員為鏈條進行主要業務,此類需求主要在於會員身份驗證,企業信息發布,電子雜誌的傳送,針對性以及可訂閱性強。
3.諮詢,管理,諮詢類企事業套用的迅速崛起,展會的推廣,課程的編排,此類需求主要在於不定期,大批量傳送,郵件回執率成為一個重要因素。
4.郵件行銷是傳統行銷的延伸,新世紀各個層次各類型企業網路推廣的一個主要方法。
U-Mail郵件群發軟體優勢
作為國內一線郵件系統廠商,目前企業郵件系統市場占有率多年來都名列前茅,長期進行郵件系統群發的基礎研究,04年開始著手於群發機制的研究,08年推出專業群發系統,09年則投入巨資打造郵件群發服務平台,成為國內唯一一家具備研發實力,技術服務能力郵件群發服務供應商。
優勢一:
做為郵件系統廠商,我們更了解郵件運作機制,作為中國最大的郵件系統供應商之一,我們更了解客戶的需求,真正從技術上解決群傳送達率的問題,致力於高端用戶提供品質服務。
優勢二:
U-Mail郵件群發平台是福洽投入巨資精心打造,作為國內首家專業郵件群發平台,所群發賬戶全部都可以以企業域名為後綴,日處理能力在千萬封郵件量,安全可靠,並且通過獨有的技術保證郵件送達率,以及聯合國內外知名郵件運營商開通綠色通道,對於金融、電信等精準用戶郵件保駕護航。
優勢三:
郵件群發系統維護。郵件群發系統維護分作兩個方面:一方面指的郵件傳送平台的技術維護,另一方面指的郵件傳送的維護。郵件傳送平台的維護:作為國內最大的郵件系統軟體開發商,U-Mail群發系統為自主研發,維護上也是U-Mail自行維護,無需藉助第三方進行維護。郵件傳送的維護:如果是郵件平台自身決定了郵件群發的效率以及速度,那么對方是否接收則決定了郵件的送達率,送達率是牽扯到目標伺服器甚至整個網際網路規則的結果反饋,除了技術平台的要求,U-Mail聯合國內外知名郵件運營商開通綠色通道,對於精準用戶郵件保駕護航,包括白名單,解封等等。
優勢四:
U-Mail統計:分傳送統計和效果統計兩方面。傳送統計:指對郵件傳送的情況進行統計,對郵件傳送進行效果分析,完全透明化操作;對投遞信箱地址進行分門別類統計,可以隨時查看日傳送量、總傳送量、成功量、各個失敗原因,做好有的放矢。效果統計:指郵件傳送成功之後客戶的反饋。如郵件點開率、連結點擊率應有盡有,並且可以具體到信箱列表,而不單單是一個數字,讓你的郵件傳送效果更加直觀!
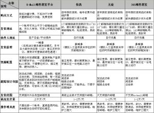
郵件群發軟體比較
郵件群發軟體大比拼郵件群發軟體發展
郵件群發軟體自出現開始群發信息數量不受限制,傳送能力相當強大,是把雙刃劍,個人或企業打廣告的同時,用戶信箱也充滿著很多垃圾郵件,大多用戶反映出不滿,後來信箱平台供應商為了自身利益都更改了傳送設定,比如在短期內傳送多少郵件將不能傳送或被封號,後來郵件供應商還更改了接收設定,同一IP,不管是不是同一信箱帳號,24小時內只能接受40封郵件。現在能解決這一問題的只有使用純web方式傳送,這種方式,可以在郵件供應商的限制下,最大限度的傳送郵件。目前全國第一款組合行銷軟體SKYCC在郵件群發方面效果很不錯。
郵件群發系統與郵件群發軟體區別
上讓人眼花繚亂的郵件群發工具,有人曾進行過這樣的對比:同樣是做郵件群發業務的,大多的郵件群發軟體只要幾百塊就能購買使用,而專業的郵件群發系統卻需要投入上千、上萬、甚至十幾萬的資金。為什麼會存在如此大的差距呢?
本質區別—郵件伺服器不同
要真正明白這個問題,我們先來了解下電子郵件傳送的傳輸原理。電子郵件的傳送與接收,都是依靠郵件伺服器來進行傳輸的。比如你註冊一個網易的信箱作為發件箱,郵件就是通過網易的郵件伺服器進行推送。註冊的是QQ信箱,則是通過QQ的郵件伺服器進行推送,以此類推。綜上所述,郵件群發軟體和郵件群發系統的本質區別就是:郵件投遞時所用的郵件伺服器不同。郵件群發軟體是借用第三方郵件運營商的郵件伺服器(如:QQ,網易,新浪等)進行郵件投遞,其軟體本身是不具備郵件投遞功能的;而專業的郵件群發系統則擁有自己的郵件伺服器傳送平台,可完全自主的進行郵件群發性能操控。這就好比前者是搭乘商城的免費公車,後者是擁有屬於自己的私家車。自身本質和體驗效果是完全不同的。
此外,郵件群發軟體會直接受到第三方郵件伺服器的使用限制。通常情況下,一個信箱ID每日的傳送量就是幾十封,傳送數量太多或過於頻繁,就會導致被禁號或IP被直接拉入黑名單,這不僅影響企業IP信譽度,對後期的群發效果也會造成直接的負面影響。相比之下,本身就具備投遞功能的郵件群發系統則不受他人約束,傳送量、送達率、各方面的設定等都是根據自身性能自行設定的。正是由於使用的郵件群發平台不同,所以整個郵件群發服務體系也存在著較大的差異。下面筆者就以國內首家專業致力於郵件群發服務的U-Mail郵件群發系統為例,把郵件群發軟體與郵件群發系統之間的差異為大家做進一步的透析。
郵件群發軟體與郵件群發系統功效對比
群發量差異
不是自己的東西使用起來就是沒那么隨意,由於各大郵件運營商根據自身資源及平衡承受能力,對於每個賬號的傳送量都有一定的限制,若想完成大批量的郵件傳送,則需要傳送者申請註冊幾百上千個賬號,才能滿足其群發量需求。相比之下,U-Mail郵件群發系統僅僅只需一個賬號,日發量上千萬封的郵件群發需求照樣不在話下,輕鬆即可搞定。這對於群發量大的企業來說,專業郵件群發系統更穩定可靠。
送達率差異
精準的送達率,靠的就是專業的郵件投遞技術、對各大郵件運營商收發機制的了解,以及垃圾郵件識別規則的深入研究來達成的。所以,作為對郵件只進行打包而未對郵件伺服器進行技術和原理研究的郵件群發軟體,送達率無從保證。U-Mail郵件群發系統對不違反國家規定或引發大量用戶投訴的郵件都可準確送達,即使是海外郵件或是郵件IP在對方黑名單中,只要最佳化的好都可郵遞成功。
效果統計差異
一般來說,郵件群發軟體對郵件傳送的成功率、閱讀率、連結點擊率也是會進行統計的,不過大部分郵件群發軟體也只是能看到你傳送成功了多少,所占的百分率是多少,沒有更多具體的分析。相對郵件群發軟體蒼白的統計數字,U-Mail郵件群發系統展現給用戶的就是一條條明細,全部具體到每一個信箱地址。在日誌分析中,對群發的總體統計、投遞失敗的統計以及失敗原因的分析等全部都是明確到每一個信箱地址的。例如你想知道哪個郵件打開次數多、哪個連結被點擊的比較頻繁、是哪些信箱進行了此項操作等,在U-Mail郵件群發系統中都可以進行實時了解。對於統計的各類地址列表都可導出歸類。群發效果一目了然,用戶行為清晰可見,想對目標客戶投其所好,還是難事嗎?
個性化域名設定差異
對於每一封傳送出去的郵件,後綴名稱都以自身企業或產品為域名,這樣在無形中對自身起到宣傳的作用。郵件群發軟體所依靠的郵件運營商當然也明白這點,所以固定的域名後綴(如163.com,qq.com等),也向收件人告知郵件運營商為何人。而對於U-Mail郵件群發系統來說,域名後綴都是用戶自行設定的。每一封送到客戶手中的郵件都是統一的域名,會不會讓客戶久而久之的產生一種熟悉感呢?答案當然是肯定的,這樣不僅提升了企業形象,該域名還將成為企業對外宣傳的身份象徵。
相比之下,U-Mail郵件群發系統對群發郵件的高送達率保證,群發效果知根知底的統計分析功能是最受用戶青睞的。好好利用,對後期群發方案,精準定位用戶都是大有幫助的。說了這么多,不知道大家對這兩者之間區別是否能有更深入的認識。總之,一分價錢一分貨。專業郵件群發系統還有更多的強大功能、專業技術服務、以及群發效果保障,都是郵件群發軟體所不可比擬的,在此就不再一一贅述。還不知如何選擇郵件群發服務的朋友,不妨親自體驗下,根據群發效果利弊權衡之後再定奪。

