實訓目的與意義
體現以就業為導向的“崗位實訓模式”:該實訓可將實際工作過程與項目教學法、任務驅動教學法、案例教學法、研究式協作學習法有機結合,形成以就業為導向的“崗位實訓模式”。
養成良好的物流管理職業習慣:《物流管理模擬沙盤實訓》是通過構建仿真環境、按實際物流管理工作操作規範和業務流程設定仿真崗位,通過角色扮演、協同工作以及角色輪換,讓學生體驗物流管理相關崗位(特別是運輸經理、倉儲經理、成本管理崗)所需的技能,同時使學生在校期間就養成按物流管理業務流程和規定實施內部控制、防範風險的良好職業習慣。
凸顯了“與現實工作的零距離”:它開闊學生視野,擴大知識領域,改善學習環境,使學生通過實踐提高適應公司工作的綜合素質,深切感受物流管理理論對實踐的指導意義,凸顯了“與現實工作的零距離”。
提升學生綜合就業能力:通過體驗式實踐演練和模擬,加強了學生創造能力的培養,學會在項目實踐中發現問題、提煉問題,概括問題、解決問題的綜合實力。
實訓方案
實訓形式
該課程用沙盤的形式,通過籌碼推演和角色扮演模擬物流管理經營過程,營造真實經營的市場競爭環境,讓學員體會物流公司經營場景,本課程集實戰性、操作性、體驗式於一體,讓每個學員都有針對性的收穫!
我聽,我容易忘記
我學,我能夠記得
但體驗,我學會理解......
課程背景與運行規律
本產品通過情景模擬、角色實踐的方法讓學員通過遊戲體驗現實第三方物流運營的關鍵點。全班分成8支項目團隊,每支團隊設物流公司經理、業務主管、採購主管、成本主管、倉儲主管、運輸主管崗位。
每一個項目包括以下規則:
客戶:內資客戶、外資客戶
運輸方式:汽車運輸、海運、國際航空、國內航空
卡車:5T、8T、10T
倉庫:一般倉庫、大型庫、小型庫
人員:管理人員、銷售人員、司機、搬運工
保險:國內運輸保險、國際航空保險、國際海運保險
經營風險:應收款壞帳風險、國內運輸貨物毀損、國際航空/海運貨物毀損
授課方式
一般是連續2-4天的實訓課,適合一個班約50-70人同時上課。
可以作為專業認識實驗課在大一、大二開設
可以作為課程實驗,在《物流管理》課程結束時作為“2+1”或“3+1”實驗課開設
可以作為專業畢業實訓,在大四開設
可以作為校內或校際競賽,在學生活動中開展
實訓課程考核
本次實訓課程考核包括對團隊考核和對學生個人考核兩部分。
團隊計分:團隊業績得分(40%)+實訓報告展示(40%)+搶答(20%)
個人計分:團隊計分(60%)+ 所在團隊綜合評價(20%)+出勤率(20%)
出勤率(20%):病事假扣2分/次,缺席5分/半天
該沙盤實訓對應的課程
《物流管理》
課程內容與實訓概述
本次實訓內容與項目涵蓋六大單元,包括:
物流行銷與客戶管理實驗
物流設施設備管理實驗
倉儲業務管理實驗
運輸業務管理實驗
物流成本管理實驗
物流風險管理實驗
物流行銷與客戶管理實驗
表1 物流行銷與客戶管理實驗
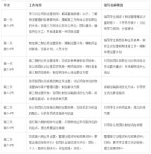
物流管理實驗實訓課程實訓流程(工作程式)
建立8支第三方物流公司(每隊均由5-6人組成):分設CEO、人力資源經理、財務經理、倉儲經理、運輸經理、市場經理崗位
規則介紹、破冰起航
各公司公布自己的名稱、團隊口號與發展目標
各公司分析競爭環境和市場需求
各公司制定物流組合服務與定價方案
根據定價與服務方案,分配市場訂單
反思行銷策略的執行效果
實訓成果
第三方物流企業市場調研與需求分析、競爭環境分析報告
行銷效果評價報告
物流設施設備管理實驗
表2 物流設施設備管理實驗
物流管理實驗實訓課程實訓流程(工作程式)
第三方物流公司對中標訂單的運量和倉儲量進行分析
計算現有各類卡車和倉庫的負載
決定添加卡車與倉庫的類型與數量
平衡財務資源,卡車與倉庫採購或租賃決策
提前做好管理人員、司機、搬運工的招聘工作
實訓成果
物流設備利用狀況分析報告
物流設備投資決策總結
倉儲業務管理實驗
表3 倉儲業務管理實驗
物流管理實驗實訓課程實訓流程(工作程式)
各團隊對倉儲業務在各地的分布進行評估
制定物流中心最優布局方案
確定各倉儲業務的工作流程並實施
招聘倉儲管理人員和搬運人員
評估倉儲運營績效
實訓成果
倉儲中心布局方案與評估報告
倉儲運營績效總結
運輸業務管理實驗
表4 運輸業務管理實驗
物流管理實驗實訓課程各團隊對運輸業務在各地的分布進行評估
實訓流程(工作程式)
確定組合運輸方式
制定運輸方案
確定各運輸業務的工作流程並實施
評估運輸績效
實訓成果
運輸線路最佳化與運營績效評估報告
物流成本管理實驗
表5 物流成本管理實驗
物流管理實驗實訓課程每一期,各物流公司針對不同業務進行成本預算與現金流預算
實訓流程(工作程式)
在各業務實施過程中,嚴格按預算控制成本
計算各項物流業務的收益
完成損益表
分業務進行成本和收益分析
總結存在的問題
提出成本節約措施
實訓成果
物流成本分析與改進方案
物流風險管理實驗
表6 物流風險管理實訓
物流管理實驗實訓課程識別物流業務潛在風險及其性質
實訓流程(工作程式)
評估風險損失及發生機率
制定風險應對措施
建立風險控制體系並轉移風險
對風險管理進行事後評價
實訓成果
風險管理計畫
課程實訓進度控制與實訓成果
表7 總體實訓進度控制表
物流管理實驗實訓課程課程特色與實訓收益
課程特色
有8家第三方物流商,共有8張沙盤圖,有運輸、倉儲等職能,能夠體現出物流公司經理、業務主管、成本會計、財務主管、人力資源主管、倉儲主管、運輸主管等主要崗位的角色分工和職責。
其中運輸涉及海運、國內航空、國際航空、公路運輸、鐵路運輸等不同形式,倉儲涉及小型倉、大型倉,物流業務涉及普貨物流和特種貨物物流、國內物流和國際物流業務。
能夠物流管理中的風險成本,能夠模擬如客戶無法支付物流款、國內運輸貨物毀損、國際航空貨物毀損、海運貨物毀損等風險。
具有滿足實驗要求的教學課件、學員手冊、教學大綱、教學案例等教學資料;其中的知識點能夠覆蓋物流行銷與客戶管理、運輸管理、倉儲管理、風險管理、成本管理、運輸路線最佳化、物流中心選址、物流風險管理、物流設備管理等物流活動和相關知識體系。
學員感言
我們對物流管理的真實運作情況有了一定的了解。由我們親自動手,結合企業之間競爭,從頭到尾,實際操作一遍,項目規劃真是太重要了,實戰真是太殘酷了!
兩天時間,我們學會了分析現實物流管理的基本工具,學會了物流業務全流程運作的分析方法。體會了如何在運輸管理、倉儲管理、成本管理、風險管理,市場競爭中找到平衡。
我們相信經過這門實訓課程,我們在以後的專業學習時不會從書本到書本,一定會聯繫實際生活思考問題了!
“兩天的實戰,是團隊與團隊的打拚,團隊成員一個都不能少,因為各部門職責太重要了,它讓我們知道團隊精神與與團隊合作的重要性,包括與其他企業的合作、雙贏,在危機中如何化險為夷,想盡一切辦法!
每一次體驗,都是一次成長,一次知識的洗禮!以前認為學校學到的知識肯定用不上,這一次徹底改變了......這次實訓課程將成為大學裡永遠的回憶!”
學校感言
建立了專業物流管理仿真實訓教學平台
市面上的物流管理課程基本是以理論教學+案例教學為主。因此,必須有一門切合實際的物流管理實訓課程,這門課程與物流管理結合緊密,實戰性強,有利於學生理解物流管理的特點。
解決了學生難以接觸物流管理核心崗位的難題
以前我們的學生到物流公司實訓,無法接觸物流管理的核心業務,只能做一些體力操作和拉客戶的工作,學生很多怨言,《物流管理沙盤實訓》讓學生切身感受到了物流管理的樂趣,掌握了基本的決策思維。
提升了學生就業發展空間
與沒有開這門課相比,學生明顯對企業的物流運營熟悉很多,在面試時,能比較系統地講出物流業務運營與管理技巧,尤其對其中倉儲管理、運輸管理、風險管控、時間計畫、成本核算有良好的心得和體會,入職後的發展空間比其他院校大很多。
為學院申報各項教學成果打下基礎
2010年以來已有眾多院校老師通過該產品申報教改項目、教學成果、實驗示範中心、實訓實驗基地,並將該課程納入示範院校建設內容、特色專業/新增專業內容。如果老師願意,我們可以提供教材出版支持。
實訓室硬體要求
約120M2教室一間,每次可容納40-60名學生同時上課。布局如下圖所示:
手工沙盤教室硬體布置如下表所示:
物流管理實驗實訓課程備註:此教室可作為多功能實驗室,只要是團隊形式的實訓課程都可共用。
產品內容與形式
實物教具
物流管理實驗實訓課程電子資料
物流管理實驗實訓課程電子分析工具
電子分析工具必須具備以下功能:
教學管理
包括教師評價,班級管理,建設項目團隊,分組情況,人數統計,姓名學號登記等。
團隊管理
包括崗位分工,職位職責;團隊意識評估,組內工作流程,病事假次數與缺席次數統計,業績排名,團隊成員成績評定。
物流項目競標
能根據項目公司歷史業績、品牌、經營規模、報價、培訓費率進行項目競標。
物流運營
根據契約約定,制定運營進度計畫;根據運營計畫配置項目資源,制定卡車規劃、倉庫規劃、線路規劃、物流中心規劃、人力資源規劃、風險規劃並測算項目現金流與成本。
物流績效管理
分析執行績效,包括現金流報表、損益表報表、資產負債表,監控並平衡進度、成本、綜合費用;報告各項成本構成。
售後服務
物流管理實驗實訓課程
