電壓駐波比的測量
1.1經典的測量線測量方法
測量線(或稱開槽線)是一種傳輸線結構,通常用波導和同軸線製作而成。
其基本測量原理是:依據電磁波在傳輸線傳播時,入射波與反射波疊加形成駐波的原理,測量線是用來測量傳輸線上電場強度的駐波圖,縱向移動插入於中心槽內的探針,對被測天線的反射信號進行取樣,取樣信號經晶體檢波器檢波,將檢波出的1kHz的方波信號,經選頻放大器放大後,直接顯示出電壓駐波比。
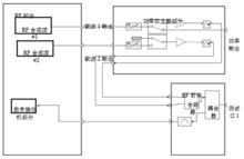
測量時信號源提供由1kHz方波信號調製的射頻信號,要求其頻率、功率可調且穩定可靠,系統中EH阻抗調配器是為了滿足系統的源駐波比≤1.05而設定的,當對應某個頻率點後,方可調節E面及H的短路活塞位置,同時觀察選頻放大器指示讀數最大為宜。可變衰減器是用來方便調節功率電平且對反射信號有隔離作用。
1.2標量網路分析儀測量法
由信號源、標量網路分析儀與信號分離器件(定向電橋或定向耦合器)組成標量網路分析儀傳輸與反射測量系統。信號分離器件是用來分離傳輸線上或被測器件連線埠的入射電壓或反射電壓的器件。
標量網路分析儀測量系統分單通道和雙通道測量系統(參見圖1和圖2)。單通道反射測量系統配置如圖1所示。定向電橋的副臂連線埠與A檢波器相連線,另一連線埠為測試連線埠。
圖2所示為採用功分器和定向電橋共同組成的進行雙通道反射測量系統。源信號通過功分器分路,一路到定向電橋和A檢波器組成測試支路;另一路和R檢波器相連組成參考支路。在實際套用中,由於DUT不可避免地存在反射,並且合成掃源也存在一定的功率漂移,因此採用功分器組成的雙通道反射測量系統進行反射測量,不但能準確測量電橋輸入信號的功率電平,並可以消除信號源功率漂移和波動的影響。
天線電路參數測量圖1單通道反射測量系統
天線電路參數測量圖2雙通道反射測量系統配置
1.3矢量網路分析儀測量法
下面以安捷倫公司E5071C為例介紹移動通信基站天線饋線駐波比(回波損耗)測量步驟。
步驟1.確定測量條件
(1)預置E5071C。
“Preset”(預置)>“OK”(確定)
(2)每個通道中的掃描順序
在通道中,將每個測試連線埠按連線埠號的順序設定為激勵連線埠,並更新每條跡線。
表1激勵連線埠表
| 掃描順序 | 激勵連線埠 | 更新的跡線 |
| 1 | Port1(連線埠1) | S11、S21、S31、S41 |
| 2 | Port2(連線埠2) | S12、S22、S32、S42 |
| 3 | Port3(連線埠3) | S13、S23、S33、S43 |
| 4 | Port4(連線埠4) | S14、S24、S34、S44 |
(3)將S參數設定為S11或S22。
“Meas”(測量)>S11(S22)
(4)將數據格式設定為對數幅度格式。
“Format”(格式)>“LogMag”(對數幅度)
(5)設定起止頻率:如:806-960。
Start>8>0>6>M/m
“Stop”>9>6>0>M/m
使用鍵盤輸入頻率單位時,鍵入“G”表示GHz、“M”表示MHz,而“k”表示kHz。
(6)指定每次掃描的測量點數。在本測量示例中,測量點數設定為401。
“SweepSetup”(掃描設定)>“Points”(點)>4>0>1>x1
(7)指定信號源的功率電平。在本測量示例中,功率電平設定為-10dBm。
“SweepSetup”(掃描設定)>“Power”(功率)>+/->1>0>x1
(8)根據需要,指定接收機的IF頻寬。在本測量示例中,為了降低本底噪聲,將IF頻寬設定為10kHz。
“Avg”(平均)>“IFBandwidth”(IF頻寬)>1>0>k/m
步驟2.校準
(1)選擇適用於該測量電纜的校準套件。在本測量示例中,選擇校準套件85032F。
“Cal”(校準)>“CalKit”(校準套件)>“85032F”
(2)將校準類型設定為全2連線埠校準(使用測試連線埠1和2)。
“Cal”(校準)>“Calibrate”(校準)>“2-PortCal”(2連線埠校準)>“SelectPorts-1-2”(選擇連線埠-1-2)
(3)將開路標準(包含在校準套件中)連線至測量電纜的另一端(如圖3所示,該電纜連線至測試連線埠1),然後測量測試連線埠1處的開路校準數據。測量開路校準數據後,將在“Port1Open”(連線埠1開路)選單的左側顯示選中標記。
“Cal”(校準)>“Calibrate”(校準)>“2-PortCal”(2連線埠校準)>“Reflection”(反射)>“Port1Open”(連線埠1開路)
(4)使用同樣的方法,測量測試連線埠1處短路/負載標準的校準數據。
使用與上述相同的方法,測量測試連線埠2處開路/短路/負載標準的校準數據。
天線電路參數測量圖3校準連線
步驟3.測試
(1)連線電纜測試一端到分析儀連線埠1,另一端連線寬頻匹配負載。分析儀顯示測試結果。
(2)調出標記選單,滑鼠點擊標記搜尋,在標記搜尋對話框內,搜尋典型最大值,點擊執行及OK。
衰減的測量
基於傳輸測量原理的衰減或損耗測量原理框圖如圖4所示。當反射係數ΓG的信號發生器直接與反射係數ΓL的負載相連線,令耗散在負載上的功率由P1表示。現在如果將一個兩連線埠網路連線在同樣信號發生器和負載之間,令耗散在負載上的功率減小為P2。這個兩連線埠網路用分貝表示的插入損耗由下式定義:
L(dB)=10log10(P1/P2) (3.2.1)
此時的衰減定義為反射係數ΓG和ΓL=0的插入損耗。
注意:插入損耗與ΓG和ΓL直接相關,也就是僅與兩連線埠網路的衰減有關,如果信號發生器和負載在衰減測量中,不是理想匹配,將會產生測試誤差。也叫“失配誤差”,它由插入損耗和衰減之間的差決定。因此:
失配誤差(M)=L-A (3.2.2)
天線電路參數測量圖4插入損耗原理框圖
天線噪聲溫度的測量
3.1測量目的
天線噪聲溫度(Ta)是影響接收系統噪聲溫度的因素之一。是衡量接收微弱信號的一個重要參數。在射電天文和衛星通信、衛星電視遙測遙控等系統中,天線噪聲溫度是一個很重要的參數,因為天線、地面和天空的背景噪聲對總的系統噪聲都有影響。這一系統噪聲最終確定了對系統信噪比的限制。在模擬終端,信噪比S/N下降影響圖像質量,載噪比C/N下降,誤碼率Pe增加。所以在進行系統設計時必須對系統噪聲進行研究、測量,找到減小噪聲的途徑。
3.2天線的噪聲溫度的估算
在微波頻率範圍,地面大約有300K的等效溫度,對天頂(豎直向上,與地面垂直)觀察時,天空溫度大約為5K,而沿地平線觀察時則為100~150K之間。
進入天線的噪聲主要來自銀河系的宇宙噪聲和來自大地大氣層的熱噪聲。天線噪聲溫度恆定部分主要由下列因素組成:
宇宙背景的微波輻射,其數值約為2.8K;地面輻射所造成的噪聲,由於天線輻射方向圖的旁瓣特性,此影響隨著天線仰角的變化而略有變化,仰角越高,噪聲溫度越小,來自此噪聲源的數值預期為4~6K;天線系統歐姆損耗所產生的噪聲,此分量預期為3~4K。
天線噪聲溫度近似計算公式:
TA=TC+Tm(1-b0CSCEL) (3.3.1)
式中:TA為天線噪聲溫度,單位為k;
TC為天線噪聲溫度恆定部分;
Tm為吸收介質的平均輻射溫度;
b0為天頂方向的大氣傳輸係數;
EL為天線仰角。
顯然,只要確定了恆定部分TC和大氣傳輸係數β0,就可簡單計算出天線在不同仰角的噪聲溫度。表1給出了在天頂方向上(EL=90°)不同天線口徑的TC和b0的典型測量值。
表1 天頂方向TC和β0的典型測量值
| 頻率(GHz) | 天線直徑(m) | TC(K) | β0 |
| 11.75 | 10 | 8.3 | 0.9858 |
| 11.45 | 18.3 | 7.3 | 0.988 |
| 17.60 | 10 | 8.3 | 0.9738 |
| 18.40 | 13 | 9.3 | 0.940 |
| 31.65 | 10 | 11.5 | 0.934 |
| 18.75 | 11.5 | 4.5 | 0.970 |
對於衛星通信地面站天線一般工作於C或Ku頻段,通過大量實驗數據研究分析,總結出天線噪聲溫度近似計算公式:
C:TA=87.09(EL)-0.39 (3.3.2)
Ku:TA=88.34(EL)-0.19 (3.3.3)
天線電路參數測量圖5給出了C/Ku頻段地面站天線噪聲溫度曲線。
無源互調測量
4.1無源互調的定義
當有多個不同頻率的信號加到非線性器件上時,非線性變換將產生許多組合頻率信號,其中的一部分可能落到接收機通帶內,成為對有用信號的干擾,稱為互調干擾。
隨著移動通信的高功率多通道的發展,一種新的電磁干擾源—無源互調(PIM)已作為天線的重要性能指標出現。無源互調是兩個或更多頻率信號混合輸入到大功率無源器件中,產生幅度不等的新的頻率成分,落入接收機通帶內,對有用信號的干擾,稱為無源互調。
4.2無源互調的危害
天線的互調主要是三階互調的影響,該干擾信號使得移動通信基站的覆蓋範圍減小、通信信號丟失、語音質量下降、系統容量受限等。
4.3無源互調是如何產生的
無源器件包括:天線、射頻饋線、連線件、雙工器、濾波器、避雷器、射頻終端負載、定向耦合器及衰減器等。
天線中互調產生的成因主要是天線使用了鐵質材料,由於磁滯的關係屬非線性;另外所用材料不純、連線件問題等,詳見圖6。
天線電路參數測量圖6PIM來源示意圖
4.4互調失真產生機理
兩個載波信號經過非線性網路,產生互調失真頻率,如圖7所示。
天線電路參數測量圖7互調失真頻率示意圖
移動通信GSM系統實例:
天線電路參數測量圖8三階互調失真信號示意圖
f1=925MHz
f2=960MHz
2f1-f2=(925×2)-960=1850-960=890MHz
無源互調測量是通過無源互調分析儀來實現的。
4.5無源互調分析儀原理
圖9和圖10所示為SummiteK和Rosenberger兩款互調分析儀的工作原理框圖,由圖不難看出它們共同的原理:兩台合成信號源給出幅度相等的具有一定頻率間隔的兩個載波信號(如f1=935MHz,f2=960MHz),兩路信號經過功率放大達到規定值,通過合路器、定向耦合器、雙工器等到測試連線埠。定向耦合器取樣參考信號,雙工器作為信號分離器件既可以傳輸測試信號給待測件,又可以將待測件產生的互調信號分離饋送給接收機。
天線電路參數測量圖9互調儀RF標準配置原理框圖
天線電路參數測量圖10Rosenberger互調分析儀工作原理圖
4.6測試步驟
1)待測天線必須安裝在一個無反射的自由空間或模擬自由空間(無回波室),如圖11所示測量設備與測試人員遠離其中。待測天線距吸波材料有一定距離,確保吸波材料感應回波不產生互調。同時還要保證吸波體間相同極化間隙不產生泄漏。
(2)確保射頻電纜剩餘互調小於待測天線的互調值。這可以通過在電纜一端接一個低互調負載,在所需的形變範圍內移動電纜而測得。
(3)要用低損耗射頻電纜。當電纜損耗超過1dB,無源互調測量誤差顯著增大。
(4)接收機門限電平應小於-135dBm。
(5)連線被測天線和電纜時應使用N型或7/16型扭力扳手。保證接觸可靠。
天線電路參數測量圖11雙極化天線連線示意圖
(6)在工作頻段內選擇合適的頻率f1和f2,使三階互調產物2f1-f2或2f2-f1落在工作頻段範圍內。
(7)每路載波的功率都設定為20W/43dBm。
(8)從互調儀上直接讀出三階互調產物電平值。
