基本內容
2013年7月19日,中國央行宣布自次日起全面放開金融機構貸款利率管制。此後,存款利率何時放開就成為利率市場化改革下一步政策看點。
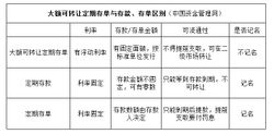
中國金融信息網本月文章指,大額可轉讓定期存單(NCDS)被視為最有可能優先放開的負債類產品,在此之前,銀行間市場同業存單或將作為先遣步驟率先推出。
縱觀世界各國利率市場化的進程,無論是美國、英國還是日本、韓國都曾將引入NCDS作為重點。
而在中國,由於協定存款等已經完全市場化,央行只能採取從同業向普通投資者開放的市場割裂做法。
大額可轉讓存單簡介
大額可轉讓存單NCDs
大額可轉讓定期存單是由商業銀行發行的、可以在市場上轉讓的存款憑證。大額可轉讓定期存單的期限一般為14天到一年,金額較大,美國為10萬美元。
大額可轉讓定期存單儲蓄是一種固定面額、固定期限、可以轉讓的大額存款定期儲蓄。發行對象既可以是個人,也可以是企事業單位。大額可轉讓定期存單無論單位或個人購買均使用相同式樣的存單,分為記名和不記名兩種。兩類存單的面額均有100元、500元、1000元、5000元、10000元、50000元、100000元、500000元共八種版面,購買此項存單起點個人是500元,單位是50000元。存單期限共分為3個月、6個月、9個月、12個月四種期限。
大額可轉讓定期存單是銀行發行的具有固定期限和一定利率,並且可以轉讓的金融工具。這種金融工具的發行和流通所形成的市場稱為可轉讓定期存單市場。
主要特點
NCDs主要特點是流通性和投資性
具體表現在:NCDs具有自由流通的能力,可以自由轉讓流通,有活躍的二級市場;NCDs存款面額固定且一般金額較大;存單不記名,便於流通;存款期限為3~12個月不等,以3個月居多,最短的14天。
第一張大額可轉讓定期存單是由美國花旗銀行於1961年創造的。其目的是為了穩定存款、擴大資金來源。由於當時市場利率上漲,活期存款無利或利率極低,現行定期儲蓄存款亦受聯邦條例制約,利率上限受限制,存款紛紛從銀行流出,轉入收益高的金融工具。大額可轉讓定期存單利率較高,又可在二級市場轉讓,對於吸收存款大有好處,於是, 這種新的金融工具誕生了。大額可轉讓定期存款存單除對銀行起穩定存款的作用、變銀行存款被動等待顧客上門為主動發行存單以吸收資金、更主動地進行負債管理和資產管理外,存單購買者還可以根據資金狀況買進或賣出,調節自己的資金組合。
歷史發展
可轉讓大額定期存單最早產生於美國
美國的Q條例規定商業銀行對活期存款不能支付利息,定期存款不能突破一定限額。20世紀60年代,美國市場利率上漲,而美國商業銀行受Q條例的存款利率上限的限制,不能支付較高的市場利率,大公司的財務主管為了增加臨時閒置資金的利息收益,紛紛將資金投資於安全性較好又具有一定收益的貨幣市場工具,如國庫券、商業票據等,銀行的企業存款急劇下降。為了阻止存款外流,美國花旗銀行率先設計了大額可轉讓定期存單這種短期的有收益票據來吸引企業的短期資金。此後,這一貨幣市場工具迅速在各大銀行得到推廣。大額可轉讓存單一般由較大的商業銀行發行,主要是由於這些機構信譽較高,可以相對降低籌資成本,且發行規模大,容易在二級市場流通。

