結構及原理
組成部分
反激式轉換器的結構參考其結構圖。其核心部件包括開關,變壓器,二極體和電容。開關由脈衝寬度調製(PWM)控制,通過閉合與導通在變壓器兩端產生高頻方波信號。變壓器將產生的方波信號以磁場感應的方式傳遞到次級線圈。通過二極體和電容的濾波整流作用,在輸出端得到穩定的直流輸出 。
反激式轉換器的結構工作原理
反激式轉換器的工作分為兩個階段,開關閉合和開關斷開階段。
在開關閉合階段,變壓器的初級線圈(Primary Coil)直接連線在輸入電壓上。初級線圈中的電流和變壓器磁芯中的磁場增加,在磁芯中儲存能量。在次級線圈(Secondary Coil)中產生的電壓是反向的,使得二極體處於反偏狀態而不能導通。此時,由電容向負載提供電壓和電流。
在開關斷開階段,初級線圈中的電流為0。同時磁芯中的磁場開始下降,在次級線圈上感應出正向電壓。此時二極體處於正偏狀態,導通的電流流入電容和負載。磁芯中存儲的能量轉移至電容和負載中。
反激式轉換器的工作原理控制
由於反激式轉換器具有絕緣隔離的功能,所以在控制電路上也同樣需要有絕緣隔離功能。最常用的兩種控制模式是電壓反饋控制和電流反饋控制。這兩種控制模式都需要將信號從次級線圈一側傳遞到初級線圈一側,通常採用光電耦合器或者在變壓器磁芯上增加一個單獨繞線的方法實現隔離信號傳遞。
其他控制方法包括初級線圈端控制技術 ,使用磁性上的附屬線圈直接監測變壓器電流的波形。使用初級繞組端控制,電流和電壓的整流精度都可以得到提高 。
重要公式
在反激式轉換器中重要參數的計算公式如下 :
參數說明:
| Vin | D | f | Lp | Np | Ns | Pout | Vfb |
| 輸入電壓 | 占空比 | 開關頻率 | 初級線圈電感 | 初級線圈圈數 | 次級線圈圈數 | 輸出功率 | 反激電壓 |
缺點
反激式轉換器的缺點包括以下使得設計複雜化的因素 :
1.由於在傳輸函式中存在零點,使用電壓反饋電路只能使用較低的頻寬。
2.使用電流反饋模式時在占空比大於50%時,需要斜率補償 來滿足系統穩定性的要求。
3.在初級線圈和次級線圈中有較大的脈衝電流。
套用舉例
USB充電器
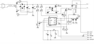
主流的手機的USB充電器使用的均為反激式轉換器。圖中給出了iPhone充電器的拆解示意圖 以及典型的手機充電器反激式轉換器的電路圖。圖中的電路使用了初級繞組端控制技術。
反激式轉換器在手機充電器中的套用CCD電源
例如數位照相機中的CCD晶片,需要從鋰電池等電池電壓(1.5 V-4 V)轉換至15 V。反激式轉換器是這種情況下的常用轉換器 。
