不安全因素
正文
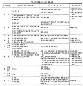
導致人身死亡、 受傷、 患職業病和產品損壞的因素。現代電子學領域中的不安全因素,主要有電擊、靜電、雷電、輻射、雷射、爆炸、毒氣、著火、機械危害和噪聲等(見表)。
不安全因素
不安全因素橫闖馬路

化學品可能是易燃易爆易腐蝕或者有毒的物品;各種化學品應有MSDS,依據MSDS的要求進行存儲和管理。應張貼有相關的標識。電氣安全。所有插座應該配有漏電保護裝置,當發生觸電時能自動迅速的切斷電源;檢查設備和電線的絕緣;潮濕的環境禁止使用電器;用安全的產品替代電氣產品;使用絕緣保護的器具。高空操作。操作人員在高空作業時防止摔傷。2米以上佩戴安全帽和安全帶;開孔部位設定安全欄和安全網。
不安全因素
不安全因素橫闖馬路
