
簡介
“進賢國際教育項目管理中心”是一個專門從事與中國教育機構合作引進國外優質教育資源、專門從事開發中外合作辦學項目、國際文化教育交流事務以及相關教育領域合作的運行機構。進賢國際教育項目管理中心具有一支強大的專家顧問團,為進賢國際教育項目管理中心在對優質國外教育項目的篩選、引進、實施和發展上起到方向性的指導作用。機構充分利用自身的背景優勢,在確保渠道規範、安全、符合國家相關政策的前提下,致力於促進中國的教育機構與國外教育機構的合作與交流,致力於開發海外優質教育資源,利用優勢資源幫助中國各類教育機構進行國際間交流及校際間合作,使中國院校贏得國際認可,增加世界知名度。進賢國際教育項目中心已與英國、美國、加拿大、澳大利亞等國教育機構和教育服務機構簽訂了合作協定。進賢國際教育項目管理中心即將成為集國際教育項目開發引進、管理、國際教育交流為一體的專業機構,並將為中國的基礎教育和高等教育走向國際舞台作不懈的努力!
上海富民專修學院是經上海市教委、徐匯區教育局批准設立的一所高等教育機構,其所設專業的培養目標主要為緊缺型人才,畢業生就業前景良好。學院教學管理規範,師資力量雄厚,學校重視學以致用的思想理念,積極開展學院的學習、見習、就業工作。學校培養出的人才連年受到廣大用人單位歡迎,同時也被本地多家媒體好評報導。
“進賢國際教育項目管理中心”獨家授權上海富民專修學院對預科課程實施培訓。
特色教育項目
一、高中生直通世界名校
華盛頓大學國際教育項目
1.項目介紹
華盛頓大學簡介
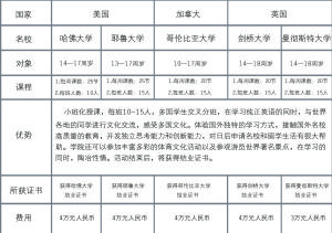
美國華盛頓大學(UniversityofWashington,簡稱UW)是一所世界頂尖的著名大學,成立於1861年,是一所四年制的公立研究型大學。華盛頓大學由三個分校組成,主校區在西雅圖市東北角。除了西雅圖校區提供博士學位的學程外,華盛頓大學還有Bothell與Tacoma兩所分校提供學士到碩士學程的學位。
華盛頓大學是一所全方位發展的大型研究型高等學府,自1974年以來,華盛頓大學是全美國
•是美國西海岸最古老的由政府資助的高等學府之一。
•該校坐落在美國最宜居工作的城市西雅圖,是一所世界頂尖的著名大學。
•是美國十所最頂尖的研究型大學之一。
•有215位美國院士,151位美國科學委員會委員,29位美國總統獎得主,9位諾貝爾獎得主,一位菲爾茲獎得主。
•長期保持世界大學財政支出和研究經費前三位,一直高於哈佛大學、麻省理工學院和劍橋大學。
•孕育出眾多改變人類進程的重大發明,培養了無數政治精英、商業巨頭和科學巨人。
2.項目設定
■項目形式(1+1+2)
1年預科班+2年美國西雅圖學院副學士學位+2年華盛頓大學本科。
■項目對象
•應屆國中畢業生•高中在讀學生•應屆高中畢業生
■項目優勢
•學生只需在上海富民專修學院參加一年預科班學習,就可獲得美國北西雅圖學院校考資格。
•免SAT、免TOEFL校考合格直接入校。
•參加預科可獲得獲得《北西雅圖學院錄取通知書》,同時獲得《華盛頓大學錄取通知書》(有條件)
•學生在美國北西雅圖學院兩年後,根據成績,還可以成功升入其他一流大學
•節省兩年高中時間,節省國外學習成本。



■項目保障
•獲得簽證指導
•獲得優先參與《回國實習計畫》機會
•獲得回國就業推薦
•獲得海外生活學習監管服務
■本項目同時獲得
•美國高中畢業文憑
•美國北西雅圖學院副學士學位
•美國華盛頓大學或其他名校學士學位
二、航空維修國際教育項目
1.項目介紹■美國航空局FAA證書
FAA(FederalAviationAdministration,美國聯邦航空管理局)是美國民用航空安全管理的主管部門。它的主要宗旨是在美國境內保證航空安全,維護公眾利益和促進航空事業的發展。
FAA頒發的執照分為機械員執照和修理人員執照兩種。機械員執照是由機體和動力裝置兩類別組成的,所以有時我們也稱FAA頒發的維修人員執照為A&P執照。其中,A為AIRFRAME的縮寫,P為POWERPLANT的縮寫。兩個類別可以單獨取得也可以通過考試後一起獲得。
在中國民航業迅猛發展的十年,FAA執照持證人員將呈稀缺狀態。
2.項目設定
■項目形式(1+2)
1年預科班+2年美國西雅圖學院副學士學位
■項目對象
•應屆國中畢業生•高中在讀學生•應屆高中畢業生
■項目模式
•“進賢國際教育項目管理中心”管理本國際教育項目
•上海富民專修學院獨家授權預科課程培訓
■項目優勢
•同時獲得美國華盛頓州高中畢業證,南西雅圖學院副學士學位證書和美國聯邦航空管理局頒發的FAA證書
•可免試升入美國航空專業名校安博瑞德航空航天大學及其他名校繼續完成本科學位的學習
•免SAT、免TOEFL校考合格直接入校
•國中畢業生參加預科課程,赴美直接參加美國高中畢業文憑考(無需再培訓),獲得美國高中文憑
•參與OPT計畫,可以在美國獲得至少一年的實現時間
•節省兩年高中時間,節省國外學習成本,國中畢業生節省兩年時間,節省80萬人民幣
TIPS:對於有意向繼續深造的學子可免試升入航空專業名校
■項目保障
•獲得簽證指導
•獲得優先參與《回國實習計畫》機會
•獲得回國就業推薦
•獲得海外生活學習監管服務
三、葡萄酒國際教育項目
1.項目介紹■葡萄酒職業資格證書
據中國葡萄酒網統計,截止到2012年底,國內外葡萄酒莊達到了百萬家以上,僅僅廈門就有300多家,如今,隨著人們生活品質的不斷提高,“葡萄酒”這個外來物早已走進中國百姓的生活。多項數據證明葡萄酒在中國的市場正逐年跳躍性增長。
“品酒師”已成為極度空缺的崗位,而葡萄酒專業知識能達標的品酒師更是少之又少。很多人說他找不到工作,很多人抱怨自己沒有一技之長,很多人不明白在這個競爭激烈的社會環境下自己做什麼能掙錢。很多人盲目地投簡歷、盲目地找工作、很多人誤入歧途、很多人從事自己不喜歡的工作,終日過著渾渾噩噩的日子。如果告訴您如今的中國葡萄酒品酒師的缺口量達到了5萬人以上,您是否心動了?
據海外媒體反饋,目前在歐美國家,對葡萄酒品酒師的從業時薪高達50-100美元不等。即使在國內,時薪也達到了人民幣80-300元,月入過萬並不少見。面對如此形勢,無論是出國留學、移民人員,還是在國內欲步入金領階層的有識之士,專職或兼職從事對外葡萄酒品鑑教學工作都將是個明智的選擇。
2.項目設定
■項目形式(1+2)
1年預科班+2年美國西雅圖學院
■項目對象
•年滿21周歲
•專科學歷
•應屆大學專科畢業生
■項目模式
•“進賢國際教育項目管理中心”管理本國際教育項目
•上海富民專修學院獨家授權預科課程培訓
■項目優勢
•可獲得葡萄酒行業這一新興領域的就業資格證書提高就業優勢和競爭力
•學員赴美參加美國葡萄酒專業學習,可獲得美國南西雅圖學院副學士學位
•免SAT、免TOEFL校考合格直接入校
•就業前景廣闊,可留美實習或工作,葡萄酒職業證書是全球葡萄酒行業就業的通行證
•參與OPT計畫,可以在美國獲得至少一年的實習時間,並有繼續工作的機會
■項目保障
•獲得美國南西雅圖學院葡萄酒職業資格證書
•獲得優先參與《回國實習計畫》機會
•獲得回國就業推薦
四、藝術設計國際教育項目
1.項目介紹設計、時尚、媒體藝術等套用藝術與設計行業,在追求生活品質及數位化的現代社會,已經越來越融入到人們生活的方方面面。套用藝術設計專業是一門新興的、跨學科的綜合性專業,涉及美術、美學、裝飾文化、景觀藝術、人體工程學、材料學、心理學、計算機、商科等多個領域,無論在專業理論的廣度,還是在專業技能的多樣化上,都具有一定的代表性。藝術設計專業的就業範圍一直很廣闊,如平面廣告設計、旅遊工藝品設計開發、建築裝飾設計,時裝及配飾設計、時尚行銷,數碼影片與視頻製作、網頁設計等。自改革開發以來,經歷了飛躍發展的過程,近年來的社會需求逐年提升,由此帶來專業設計人才缺口突現,社會需求量每年突破近百萬,相關領域的從業人員待遇較高,行業前景可觀。
2.項目設定
■項目形式(1+1或1+2)
通過在國內預科1年或2年的學習,免托福、雅思成績進入美國藝術盟院1-2年的學習,獲得美國藝術盟院的副學士/學士學位證書
■項目對象
•高中畢業生
•中專2年級以上的學生
■項目模式
•“進賢國際教育項目管理中心”管理本國際教育項目
•上海富民專修學院獨家授權預科課程培訓
■項目保障
•獲得簽證指導
•獲得優先參與《回國實習計畫》機會
•獲得回國就業推薦
海外留學項目
表格4職業規劃
一、職業專業、職業知識輔導
我們擁有從事多年海外學習工作,有著豐富經驗的專業諮詢師和職業規劃師團隊,我們的團隊將幫助學生在出國前進行多方面的輔導,為學子在短時間內適應國外環境以及建立適合自我的職業規劃做好充分的準備。二、OPT計畫
是美國學生簽證畢業後的實習期。美國簽證學生可以在畢業之後有一年的OptionalPracticalTraining,簡稱OPT,這段時間你有工作許可,可以為任何公司服務,這段時間基本不受限制,可以在美國停留。三、回國實習計畫
許多留學生可能面臨這樣的困惑;在國外學習多年,即使出身名校畢業回國工作,卻在一些方面輸與國內學生,比如對國內工作環境的適應、如何在短時間內儘快融入工作環境,成為海外留學生畢業後回國就業要考慮的首要問題。每逢暑假除旅遊、休息外,對將來想回國就業的留學生來說,利用假期回國實習,即可以為自己的職業規劃尋找實戰支撐,又課可以提前熟悉國內的工作環境,提升自己的就業競爭力。我們的優勢:
1、歸國工作的優勢:提前適應國內就業環境
2、成功就業的關鍵:前瞻性使你更易找到事業的利基點
3、為找工作增籌碼:名企實習,含金量高
4、人生高度提升:開拓視野,豐富生活,打開國內人脈關係網
項目流程:
1、通過官方網站或致電本機構索取“回國實習計畫”申請表
2、了解留學生實習意向,根據留學生具體情況制定實習計畫
3、準備材料,根據學生實習方向聯繫國內相關企業機構
4、獲取實習機會
報名材料
現場填寫好的報名表
本人身份證複印件一份
最高學歷證書複印件1份
1寸免冠照片3張
其他證明學生能力的檔案複印件
報名方式
現場報名
完整填寫書面報名表(現場領取),並遞交報名資料。現場報名地址:上海市徐匯區中山西路2271號2樓辦公室203室
網路報名
登入網址course.jinxianedu.com
線上填寫報名表單。
來校路線
捷運1號線上海體育館站7號口;捷運3號線、4號線、9號線的宜山路站。公交138/42/926/76/89/93/122/205/224/236/251/73/931/857/49/712/718/732/732B/808/830/909
/924/927/704/704B/120/720/764/703/703B/754/984/985/171/徐川線/滬松線/萬周線/徐閔線等線路均可到達。
學校地址