課程概況
課程編號:
適用專業:經濟學專業
上課情景課程類別:專業基礎課
修課方式:必修
教學時數:總學時112,其中理論教學學時96、實驗室訓教學學時16
該課程2014年12月在四川師範大學已經開展。
實驗課程設計目的與考核
實驗背景
該課程通過籌碼推演和角色扮演模擬巨觀和微觀經濟經營過程,營造真實的經濟環境,讓學員體會現實生活中的企業、政府、消費者之間經濟行為,本課程集實戰性、操作性、體驗式於一體,通過情景模擬、角色實踐的方法讓學員體驗微觀經濟的運行與巨觀經濟調控,讓每個學員都有針對性的收穫。
該課程假定巨觀經濟和微觀經濟由產品市場和要素市場組成,這些市場的參與者包括消費者、廠商、政府。其中,產品市場又包括消費品市場、原材料市場。在此遊戲中,家電廠商和汽車廠商代表消費品市場,鋼鐵廠商代表原材料市場,政府和消費者團隊控制要素市場的供給。
全班分成9支團隊:1支政府與消費者團隊+2家汽車廠商+4家家電廠商+2家鋼鐵廠商。(每個團隊4-6人,可以容納40-60位學生參加實驗)
企業團隊由總經理負責投資與融資,生產總監負責運營與記錄,財務總監負責報表,行銷總監負責投標及廣告業務,採購總監負責原料採購與談判,人力資源總監人員招聘與工資談判。
政府與消費者團隊分設央行行長、家電市場監管局長、汽車市場監管局長、原料市場監管局長、統計局局長、消費者代表。
企業團隊的主要任務帶領企業高效穩健地經營,規避經營風險與陷阱。汽車和家電廠商向鋼鐵廠商採購原材料,並受政府的財政政策和貨幣政策調控影響。政府根據產品市場和原料市場的價格漲幅得出CPI、PPI數據,同時依據GDP等數據判斷通貨膨脹和經濟周期,在此基礎上,政府通過收集貨幣市場的M1和M2數據,並採取相應的財政政策和貨幣政策對經濟進行調控。當汽車和家電行業受調控影響時,將同時影響鋼鐵行業的景氣度。
實驗課程達到的教學目的(能力考核要求)
理解微觀經濟和巨觀經濟的組成要素,掌握經濟循環框架圖;
掌握產品市場和要素市場的組成與特徵;
掌握不同市場結構下的廠商行為和最優經營決策;
掌握博弈策略在不同環境下的套用;
理解各項經濟指標與經濟成長周期
理解財政政策和貨幣政策對企業經營的影響;
理解政府的各項經濟監管政策;
掌握以上核心經濟理論與相關模型在現實生活中的套用;
實驗對應理論課程
《個體經濟學》、《總量經濟學》
實驗考核
實驗考核包括對團隊考核和對學生個人考核兩部分。
團隊得分
利潤(所有者權益)
課堂參與
經濟學知識點分享+ 實習報告
巨觀經濟調控目標實現
學生個人成績
學生個人業績評分=團隊得分 + 團隊意識內部評價 + 出勤率
出勤率:病事假扣2分/次,缺席5分/半天
實驗內容與項目概述
本次實驗內容與項目涵蓋六大單元,包括:
個體經濟學的供給需求理論、要素理論實驗
個體經濟學的市場結構與廠商理論實驗
經濟運行中的市場失靈與福利經濟學
總量經濟學的國民收入理論、貨幣市場一般均衡理論實驗
總量經濟學的經濟周期與經濟成長理論實驗
財政政策與貨幣政策的套用實驗
個體經濟學的供給需求理論、要素理論實驗
經濟學實驗實訓個體經濟學的供給需求理論、要素理論實驗項目
實驗流程(工作程式)
建立8支企業團隊(每隊均由4-6人組成),分別為汽車公司、鋼鐵公司、家電公司。
央行政府團隊分設央行行長、產品市場監管局長、統計局局長、銀監會主席、貨幣政策委員會秘書長
規則介紹、破冰起航
各汽車公司和家電公司進行土地與生產線投資、資金借貸、生產經營
各公司盤點業績
實驗成果
影響土地等生產要素供給和需求的因素分析
土地要素和產品市場彈性的分析
土地要素和產品市場均衡價格的靜態和動態分析
個體經濟學的市場結構與廠商理論實驗
經濟學實驗實訓個體經濟學的市場結構與廠商理論實驗項目
實驗流程(工作程式):
每一年度分別在土地、商品房、別墅、鋼材、資金形成不同的市場結構
企業在不同競爭和壟斷市場結構下投標經營
企業每一年度分析不同市場結構下的收益和成本
分析市場結構對投資和經營決策的影響
總結不同市場環境中的企業決策行為
實驗成果:
四種市場結構的經濟特徵分析
不同市場結構下的廠商行為決策
經濟運行中的市場失靈與福利經濟學實驗
經濟學實驗實訓經濟運行中的市場失靈與福利經濟學實驗項目
政府宣布需要各企業提交的年度資料(如各企業的產品價格、現金和銀 行存款總量、貸款總量、市場占有率等) 實驗流程(工作程式):
成立公平市場交易監管局,監管各企業的市場交易行為是否違規
每年度各汽車和家電廠商在要素市場中競爭博弈
每年度鋼鐵廠商與其他企業在產品市場中競爭博弈
政府根據監管情況判斷市場是否出現失靈,並給出意見
實驗成果:
現實經濟中市場失靈的表現及對策研究
不同競爭情況下的博弈策略分析
總量經濟學國民收入理論、貨幣市場一般均衡理論實驗
經濟學實驗實訓總量經濟學的國民收入理論、貨幣市場一般均衡理論實驗項目
成立統計局、貨幣政策委員會,每一年統計計算GDP、CPI、M1、M2、r 等經濟指標 實驗流程(工作程式):
統計局和貨幣委員會制定以上經濟統計指標體系和核算規則
分析這些指標之間的關係
分析這些指標的影響因素
分析利率市場波動的原因
實驗成果:
巨觀經濟運行分析報告
貨幣市場運行分析報告
總量經濟學的經濟周期與經濟成長理論實驗
總量經濟學的經濟周期與經濟成長理論實驗項目
經濟學實驗實訓根據上一實驗結果判斷每一年處於經濟周期的典型特徵實驗流程(工作程式):
政府每一年控制土地、貨幣等要素資源的供給
每一年汽車和家電市場總需求隨價格和調控變化
各組分析總供給和總需求變化對現實經濟的影響
實驗成果:
巨觀經濟風險分析報告
總供給和總需求模型套用分析
財政政策與貨幣政策的套用實驗
財政政策與貨幣政策的套用實驗項目
經濟學實驗實訓實驗流程(工作程式):
判斷盤面上巨觀經濟存在的問題
制定巨觀調控的目標
制定財政政策和貨幣政策
實施調控工具
每一年運營結束後審查政策調控是否達到預定目標
實驗成果:
經濟學實驗實訓政府政策調控效果評估報告
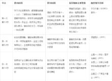
課
程實驗進度控制
經濟學實驗實訓該課程實訓課程最快上兩天,16節課。一般建議四天或者一周
經濟學實驗實訓
