核算原則
一,實際成本核算原則
產品成本核算1.某項成本發生時,按發生時實際耗費數確認
2.完工入庫產成品按實際負擔額計價
3.產品銷售成本按實際數入帳
二,可靠性原則
1.真實性:核算出的成本數據與客觀的經濟事項相一致.
2.可核實性:同一成本核算資料採用一定原則有不同會計人員計算出的結果應該相同.
三,重要性原則
四,及時性原則
1.成本項目發生時,及時進行會計處理
2.為相關的內部管理人員及時提供信息
3.及時提供財務成本報表
五,一致性原則
1.某項成本要素發生時,確認該要素水平的方法前後期應一致
2.費用分配方法前後期一致
3.成本計算方法前後期一致
4.成本核算對象,成本項目的確認前後期應一致
5.權責發生制原則
核算要求
一,對費用進行合理的分類(一)按費用的經濟內容或經濟性質分類
包括:勞動對象
勞動手段
活勞動三個方面.
具體分為以下要素費用:
1.外購材料
2.外購燃料
3.外購動力
4.工資
5.計提的職工福利費
產品成本核算6.折舊費
7.修理費
8.利息費用
9.稅金
10.其他費用
(二)按費用的經濟用途分類
直接材料
記入產品成本的生產費用直接人工
(成本項目)
製造費用
管理費用
不計入產品成本期間費用營業費用
財務費用
補充:
1.按成本同特定產品的關係或分派方式分類
⑴直接成本
⑵間接成本
2.按成本習性或可變性分類
⑴變動成本
⑵固定成本
⑶混合成本
3.按成本可控性的分類
⑴可控成本
⑵不可控成本
二,正確劃分各種費用界限
(一)正確劃分記入成本,費用和不記入成
本,費用的界限
(二)正確劃分生產費用與期間費用的界限
(三)正確劃分各個月份的費用界限
(四)正確劃分各種產品的費用界限
(五)正確劃分完工產品與在產品的費用界限
三,正確確定財產物資的計價和價值結轉的方法
四,選用適當的成本計算方法
五,做好成本核算的基礎工作
(一)原始記錄工作
(二)定額管理工作
(三)計量驗收制度
(四)內部結算制度
基本程式
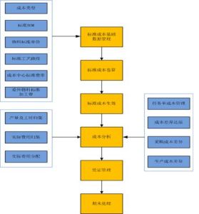
一、確定成本計算對象品種,產品批別,產品的生產步驟
二、確定成本項目
直接材料,直接人工,製造費用等等.
三、定成本計算期
會計期間,生產周期
四、審核生產費用
五、生產費用的歸集與分配
六、計算完工產品和月末在產品成本
賬務處理
一,產品成本核算的賬戶設定
產品成本核算(一)"生產成本——基本生產成本"
屬於成本類科目,用來核算企業進行工業生產所發生的各項生產費用.
生產成本——基本生產成本
完工入庫的產品生產成本
直接材料
直接人工
製造費用
未完工產品成本
(二)"生產成本——輔助生產成本"
核算企業的輔助生產車間為企業的基本生產車間和行政管理部門提供的產品和勞務.
生產成本——輔助生產成本
輔助生產車間所發生的各項費用
完工入庫的產品成本和
分配轉出的費用
輔助生產在產品的成本
(三)"製造費用"
屬於成本類賬戶,用來核算各生產單位(分廠,車間)委組織和管理生產所發生的各項費用以及所發生的固定資產使用和維修費.
製造費用——**車間
發生的製造費用
分配轉出的製造費用
(四)"待攤費用"
(五)"預提費用"
二,產品成本核算的賬務處理程式
料工費
生產成本—-基本
生產成本-輔助
製造費用
待攤及預提費用
核算方法
無論什麼工業企業,無論什麼生產類型的產品,也不論管理要求如何,最終都必須按照產品品種算出產品成本。按產品品種計算成本,是產品成本計算最一般、最起碼的要求,品種法是最基本的成本計算方法。若有需要或管理上是按訂單生產,可使用分批法。同時因小企業一般不對外籌集資金,l因此不向公共部門報送報表,所執行的也就不是嚴格意義上的《企業會計制度》或《小企業會計制度》,執行的是參照稅法規定的一種四不像的儘量能起到一些避稅效果的會計政策。這在本文所要介紹的核算方法上也能體現出來。
核算思路
1.不再分別設定基本生產成本和輔助生產成本兩個科目,將其合併為一個生產成本科目,不按產品設明細帳,直接設原材料、工資及福利費、電力(燃料動力)、製造費用等幾個二級明細科目對大項費用進行歸集。因為一般中小企業經營範圍有限,產品的生產工藝和產品結構及所耗原材料大致相同,除了主要原材料能歸屬到具體產品外,其它項目並不能歸屬到具體產品,核算到產品沒有實際意義。但當所用原料及所產產品區別較大,可以按產品設明細帳;也可不設,而用成本核算表代替,即所謂的以表代帳。2.因中小企業車間劃分不明顯或雖明顯但傳遞手續不完善,製造費用科目不按車間設明細帳,直接設機物料、修理費、折舊等幾個二級明細科目對車間費用進行歸集。同時因中小企業管理人員多參加生產管理,對這種由管理人員參與且發生不會太多、金額不會太大的與生產有關的差旅費、辦公費沒必要再設製造費用-辦公旨同。差旅費什麼的二類科目。而是直接記入管理費用。製造費用月底不先進行分配,而是轉到生產成本科目後統一分配。
3.原材料範圍。在滿足需要的前提下,只把產品構成比例較大的幾種做為原材料,這樣即能減少工作量,又因非主要原材料提前進入了成本,可起到一點避稅作用。
4.對車間月末已領未用的原材料,酌情處理:若價值較低,歸入當月即可;若價值較高,算入下月(假退料)。
5.廢品損失只在管理上做處理,不單獨做成本核算。
6.若管理上或生產工藝上非常有必要,設自製半成品科目。否則不設。
7.不設在產品科目。生產成本科目月末餘額即為其成本(分配方法見下)。
8.不設低值易耗品科目,直接記入製造費用---機物料或修理費明細科目,同時設備查帳以備管理需要;若需要設,亦採用一次攤銷法,入帳同時即進行分配。
9.關於折舊,建議按稅法規定的年限計算,可省去納稅調整的辛苦。稅法沒有明確規定的,再參考財務制度的規定。
10.對於在產品構成中所占比重較小且數量眾多的存貨建議採用實地盤存制計算每月實際消耗量。

