油污染的危害
(1)經泄漏和排放進入水體(江、河、湖、海)的石油和石油製品,會在水面上形成浮油油膜覆蓋水面,阻止空氣中的氧進入水體,使水與空氣隔絕,造成水體缺氧、變臭。水面上的油膜甚至會引起火災,影響水上交通,燒毀橋樑。
(2)溶解於水中的油氧化時需要消耗水中的溶解氧,1 kg石油在15℃的海水中降解,需要41萬L海水中的氧。被油污染的水域局部缺氧,使水生植物的光合作用阻斷,水生動物則窒息死亡。
(3)油類和它的分解產物中,存在多種有毒物質,污染物被水生生物吸收,由於生物富集作用,造成畸變,甚至可通過食物鏈進人人體,危害人體健康。石油污染物在人體內長時間積蓄會引起神經系統、呼吸系統、血液系統、皮膚和黏膜的損傷。
(4)用被石油污染過的水灌溉農田,會使土壤中的油類增加,附著在水稻和其他農作物的體內,影響其生長。油膜覆蓋農田還會使水溫和地溫升高,影響農作物的正常生長。一些蔬菜類受石油污染後,葉片捲曲,植株萎縮,生長緩慢,污染嚴重時,地上莖部表皮腐爛,隨後植株枯黃死亡。
(5)被石油污染的水域,其沿岸污濁不堪,尤其是使療養區和旅遊區失去療養和旅遊價值。
油污染控制分類
油污染作為一種環境公害,引起了全世界的密切關注。處理水體油污染的主要方法有兩種:化學方法和物理回收方法。
(1)化學方法通常是使用分散劑和就地燃燒的方法來處理泄漏的石油。用分散劑會加速油在水中的自然分解過程;就地燃燒方法雖簡便,可以很快去除大量泄漏的石油,但同時會產生大量化學殘留物或煙,因此限制了化學方法的使用。
(2)物理回收就是藉助於吸油材料或分離器將石油從泄漏區域以某種可傳輸的方式暫時存貯起來。通過吸油材料吸收石油並將其保留在吸附介質的孔隙中,從而達到清理油污染的目的。吸附法是解決油污染的根本方法,便於吸油後物質的回收。這是一種符合環境保護要求的處理漏油的方法。
油污染控制方法
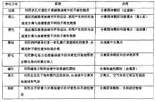
圖1廣義上講,油液中一切不利於其系統或油液本身的物質或因素都可以稱其為油污染。在污染控制領域內,一般所提及的污染主要指固體顆粒物、水分、空氣、熱能、微生物等。這些污染對系統的工作可靠性和元件的壽命有直接的影響。為了保證系統正常工作,必須採取有效的淨化措施清除油液中的污染物。
根據不同的污染物和對油液淨化的要求,可採用不同的淨化方法。這些方法包括:過濾、離心、聚結、靜電、磁性、真空、吸附等,詳見圖1。其中過濾與聚結是液壓和潤滑系統中套用最廣泛的油液淨化方法。
過濾
過濾機理
過濾是利用多孔隙的可透性介質濾除懸浮在油液中的固體顆粒污染物,過濾介質對顆粒污染物的濾除作用可歸納為直接攔截和吸附兩種機制。按照結構和過濾原理,過濾可分為表面過濾和深層過濾。
表面過濾是靠介質表面的孔口阻截液流中的穎粒,主要是依靠直接表面攔截作用。
深層過濾介質內有無數曲折遷回的通道,從介質的一面貫穿另一面。當油液流經過濾介質時,大顆粒污染物被阻截在介質表面孔口或介質內部通道的縮口處;小顆粒污染物流經通道時,有些被吸附在通道內壁或貓附在纖維表面,有些則沉積在通道內空穴的液流靜止區。深度過濾既有表面與內部攔截作用,又有吸附作用。
過濾材料
過濾介質根據結構和過濾原理也相應地分為表面型和深度型兩類。
表面型過濾材料包括金屬編制網、線隙式、片式和多孔板等。其中金屬編制網套用較為普遍,它又分為金屬編制方孔網和金屬編制密紋網,按編制方式可分為平紋編制和斜紋編制兩種。金屬編制網多用在對過濾要求不高的場合,它的過濾比低,納污量小,成本較高,但適當清洗後可重複使用。
深度型過濾材料按加工方法可分為乾法加工和濕法加工兩類二乾法加工的材料包括各種纖維氈和燒結材料。濕法加工的材料包括各種纖維紙和無紡布等。玻璃纖維紙與植物纖維紙是最常用的兩種過濾材料。玻璃纖維紙多用在對過濾要求較高的場合,它的過濾精度高,具有較大的過濾比,使用壽命較長。植物纖維紙用在對過濾要求一般的場合,它的過濾精度高,過濾比適中,具有成本較低的優點。
過濾產品
常見的過濾產品主要包括濾芯、過濾器與過濾設備三類。
濾芯是過濾產品的核心元件。濾芯有圓筒摺疊式、旋片式、線隙式等很多種類,其中圓筒摺疊式濾芯是在液壓油和潤滑油的過濾中套用最廣的。按其使用的過濾材料有可分為玻璃纖維紙濾芯、植物纖維紙濾芯、金屬網濾芯和多層複合濾芯等。
過濾器一般由濾頭、濾殼和濾芯以及其它配件組成。它的分類方法較多,常見的按其在系統中的安裝位置可分為管路過濾器和油箱過濾器兩大類.管路過濾器包括吸油管路、壓油管路和回油管路過濾器,油箱過濾器包括箱上吸油過濾器和箱上回油過濾器。另外,根據過濾器是否需要不間斷工作的要求,過濾器又包括雙筒過濾器和單筒過濾器。
過濾設備一般指由過濾器、泵、閥和管路及控制部分等組成的可獨立對油液進行過濾淨化的系統。按功能可分為過濾設備(只控制顆粒物污染)、脫水設備和多功能淨化設備。常見的過濾設備有在油液加注時使用的加油過濾裝置(常被叫做過濾小車),對系統和管道進行沖洗的沖洗過濾裝置,還有控制系統水污染用的過濾脫水裝置等。
過濾性能評定
過濾精度、過濾比是評定過濾性能最重要的參數,其它的評定過濾性能的還有納污容量和流量壓差特性等。
過濾比是指過濾器(或濾芯)上游某一尺寸的顆粒數與過濾器(或濾芯)下游同一尺寸的顆粒數的比值,是評定過濾性能的重要指標,用聲表示。
過濾精度是過濾精密程度的一種度量,目前國內外尚無明確的定義。我們在大量分析研究的基礎上,根據可檢測性和可比性原則,提出了它的定義:過濾精度是指過濾器(或濾芯)所能有效捕獲的最小顆粒尺寸。此定義包含有“顆粒尺寸”與“過濾效率”的雙重含義,且兩者缺一不可。
為了方便評定過濾性能,國際標準化組織ISO/TC131(流體動力技術委員會)制訂了多項有關污染控制的國際標準。
脫水技術
普遍採用的脫水方法有以下幾種:
(1)沉降法。沉降法在過去有著較普遍的套用,它依靠水與油重力的不同把水沉降下來進而分離出去。雖然簡單易行,但也存在很大的問題。它只能分離油液中的游離水,而且含水量較小時,很難起到作用。另外,沉降的前提條件是必須有較大的油箱,且要求油箱中的油液流動較為平穩,而實際運行中往往很難達到這一點。
(2)吸附法。吸附法採用吸附材料來吸附油中的水分,可以達到很好的脫水效果,但由於其處理量小,所界只套用在一些特殊場合。
(3)真空法。真空法利用油和水的飽和蒸汽壓的差別使水從油液中分離出來。一些脫水設備採用真空脫水的方法,它可以除去油中的溶解水、乳化水與自由水,在一定條件下可以達到很高的脫水效率。但是,不僅其成本較高導致價格昂貴,而且它的最大不足就是在水含量較高時,脫水效果不理想,所以,真空法脫水適合污染不嚴熏且對含水量有著嚴格要求的場合。
(4)聚結法。聚結法利用纖維表面對油和水不同的親和作用,當油液流經纖維介質時,水的微粒被吸附在纖維表面。隨著吸附的水粒增多,微小水粒合併形成大穎粒水珠,並在重力作用下沉降而與油液分離。為了使聚結出的水珠全部從油液中分離出來,在緊靠聚結介質的下游可裝設親油疏水的介質,將水珠攔截,而油則順利通過。聚結法成本較低,在水污染極為嚴重時,仍能起到很好的脫水效果。它可一’以有效的除去油中乳化水和自由水,多次通過時脫水效率最高可達到100ppm以下,完全可以滿足液壓、潤滑油對水含量的要求。

