定義
施工現場綜合考評,是指對工程建設參與各方(建設、監理、設計、施工、材料及設備供應單位等)在現場中的主體行為履行責任情況的考評.
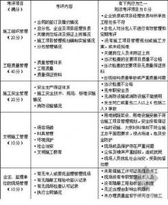
內容
建設工程施工現場綜合考評的內容,分為建築企業的施工組織管理,工程質量管理,施工安全管理,文明施工管理和建設,監理單位的現場管理等五個方面.
1.施工組織管理
2.工程質量管理
3.施工安全管理
4.文明施工管理
5建設,監理單位的現場管理
施工現場綜合考評的內容考評辦法
1.對於施工現場綜合考評發現的問題,由主管考評工作的建設行政主管部門根據責任情況,向建築企業,建設單位或監理單位提出警告.
2.對於一個年度內同一個施工現場被兩次警告的,根據責任情況,給予建築企業,建設單位,監理單位通報批評處罰;給予項目經理或監理工程師通報批評處罰.
3.對於一個年度內同一施工現場被連續警告三次的,根據責任情況,給予建築業企業或監理單位降低資質一級的處罰;給予項目經理,監理工程師取消資格的處罰;責令施工現場整頓.

