企業介紹
1987年,卡明迪(CIM-TEAM) 始創於德國南部城市烏爾姆,現總部位於慕尼黑。烏爾姆為全球 E3.Series 的技術研發中心,軟體業務遍及全球,擁有超過70個銷售辦事處。
2006年,E.Series 軟體業務進入中國市場。
卡明迪(上海)軟體科技有限公司2015年,CIM-TEAM 為加大中國市場投資,於上海註冊成立卡明迪(上海)軟體科技有限公司。
發展由來
Computer Integrated Manufacturing (計算機集成製造),源於最早出現的“工業4.0”概念。
發展歷史
1987年,CIM-TEAM 始創於德國南部城市烏爾姆,現總部位於慕尼黑。烏爾姆為全球 E3.series 的技術研發中心,軟體業務遍及全球,擁有超過70個銷售辦事處。
2006年,E3.series 軟體業務進入中國市場。
卡明迪(上海)軟體科技有限公司2015年,CIM-TEAM 為加大中國市場投資,於上海註冊成立卡明迪(上海)軟體科技有限公司。
產品介紹
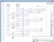
卡明迪(上海)軟體科技有限公司E3.series 是一款涵蓋電氣原理圖設計及線束線纜設計的專業電氣設計軟體。其基於唯一資料庫將電氣原理圖設計、線束線纜設計、盤櫃布局設計等多種設計數據與圖紙進行實時同步和集中管理。
E3.series 軟體自始至終保證了產品從概念設計開始,到詳細設計和生產工藝加工,再到後期的運維管理的全生命周期中設計數據的安全與透明。廣泛套用於汽車、航空航天、電力、軌道交通、能源、系統集成、機械設備製造等行業。
卡明迪(上海)軟體科技有限公司
